Fig. 3

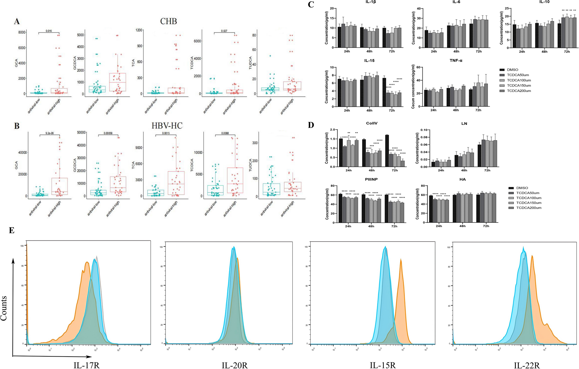
The correlation of antiviral treatment with TCDCA and the effects of TCDCA on the inflammatory phenotype of LX-2 cells. A. The levels of GCA and TCDCA were significantly decreased in the antiviral-low CHB group compared to those in the antiviral-high CHB group. B. The levels of GCA , GCDCA, TCA, and TCDCA were significantly reduced in the antiviral-low HC group compared to those in the antiviral-high HC group. C. TCDCA promoted the secretion of IL-10 while inhibiting the secretion of IL-15 at 72h post-stimulation. D. TCDCA suppressed the secretion of HA at 24h post-stimulation and significantly reduced the secretion of ColIV and PIIINP at all three time points. E. TCDCA inhibited the expression of IL-17R while promoting the expression of IL-15R and IL-22R on the LX-2 cells. Fluorescence intensity in the DMSO control group and the isotype control group was represented by gray and by blue, respectively, while the fluorescence intensity in the TCDCA-stimulated group was represented by orange.