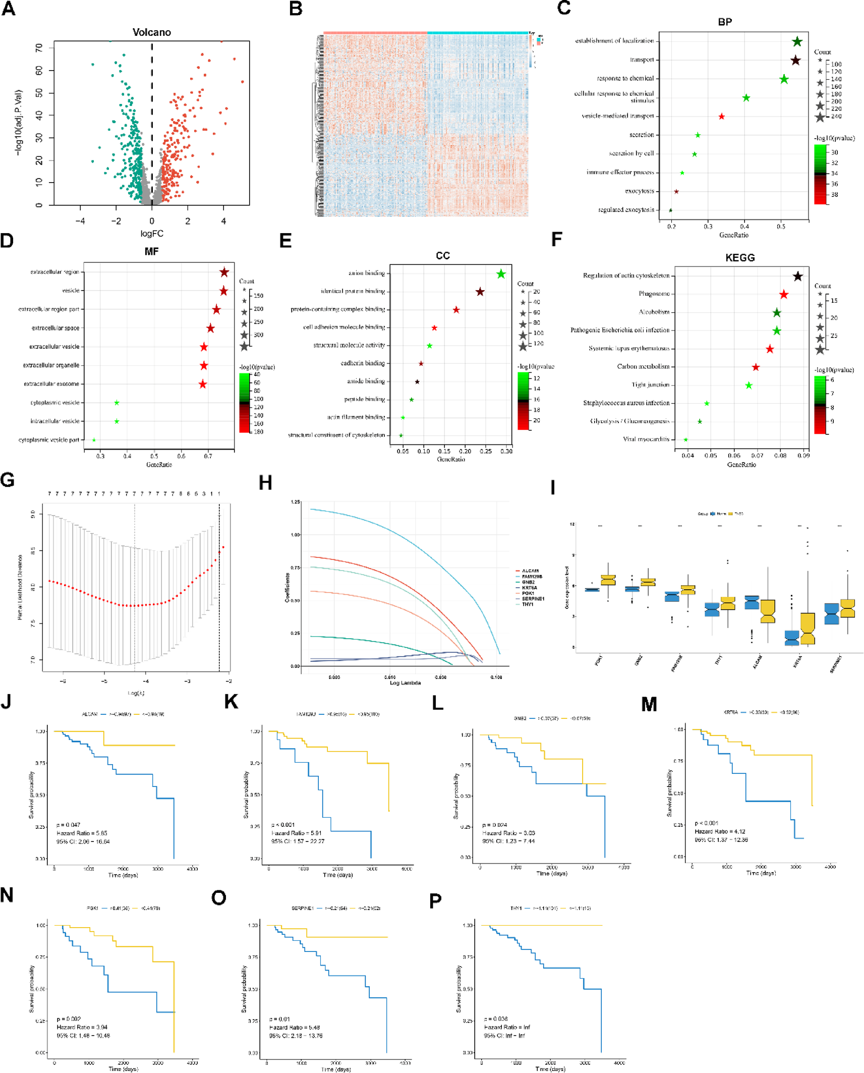
Fig. 1

Selection of characteristic exosome genes in TCGA-TNBC. (A, B) Differential exosome genes in TCGA-TNBC tumors versus normal tissues. Gene ontology (GO) enrichment result of differential exosome genes that categorized into biological process (BP) (C), cellular component (CC) (D) and molecular function (MF) (E). (F) KEGG pathway enrichment result of differential exosome genes. (G, H) LASSO for feature selection of exosome genes in TNBC. (I) Differential expression of characteristic exosome genes in TNBC tumors versus control tissues. (J-P) OS outcomes of patients with lowly and highly expressed characteristic exosome genes: ALCAM, FAM129B, GNB2, KRT6A, PGK1, SERPINE1, and THY1.