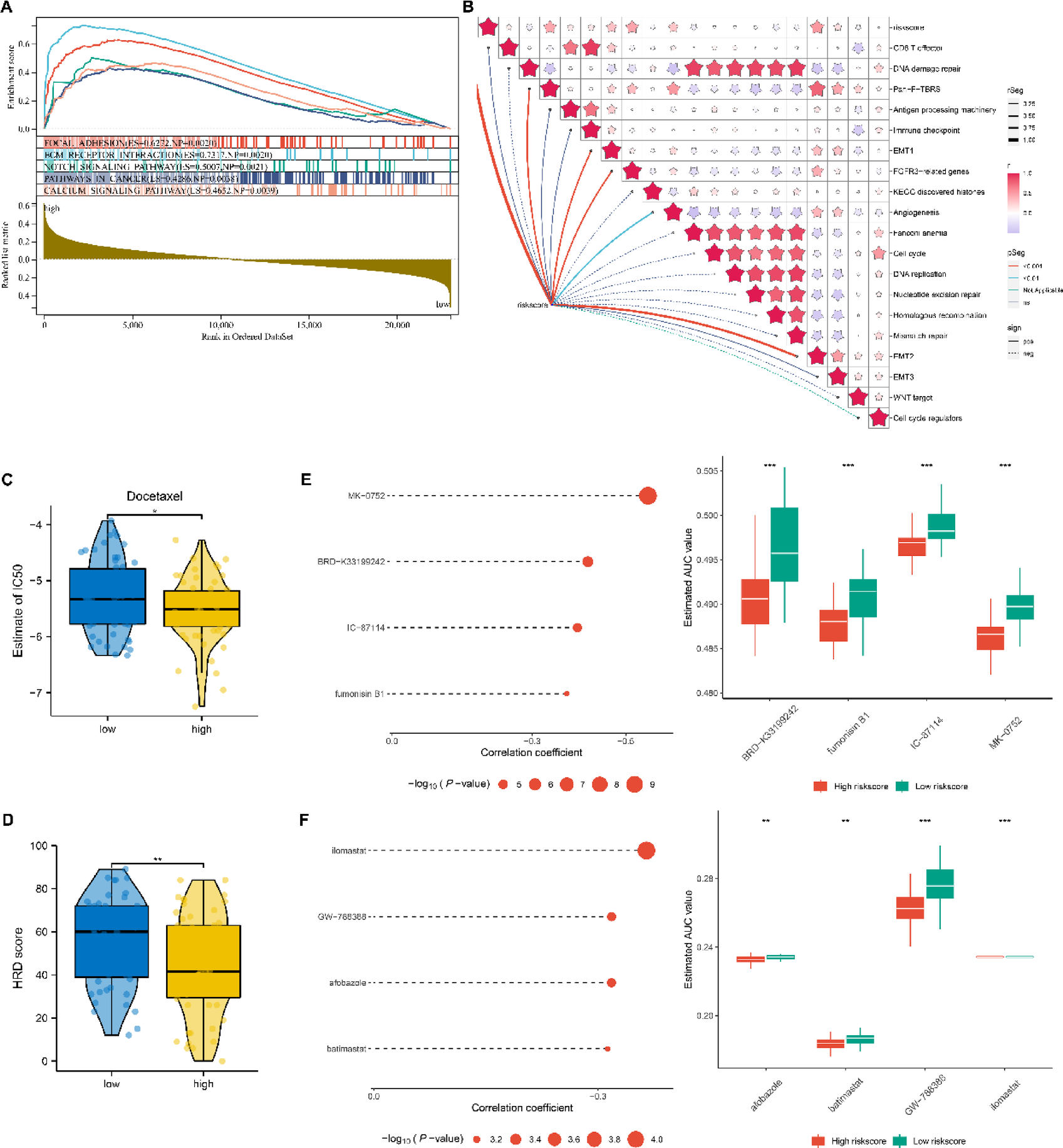
Fig. 3

Analysis of heterogeneity in well-established pathways and responses to docetaxel and small-molecule agents between low- and high-risk TNBC tumors. (A) The enrichment of tumorigenic pathways in high- versus low-risk tumors through GSEA. The pathways are marked by unique colors. (B) Connections of the risk score to well-established mechanisms. (C, D) Analyses of heterogeneity in IC50 of docetaxel and HRD score between groups. (E, E) Connections of the risk score with AUC of small-molecule agents from the CTRP or PRISM and the differential AUC between tumors. *P < 0.05; **p < 0.01; ***p < 0.001.