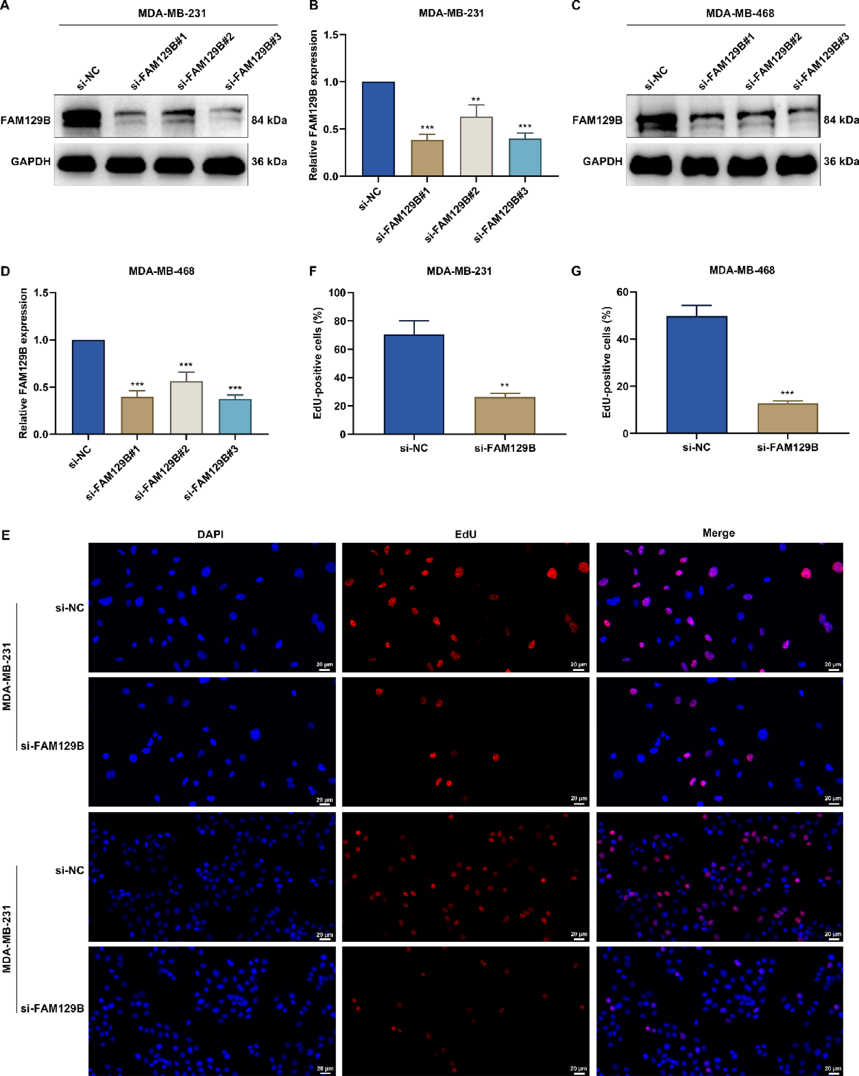
Fig. 7

Knockdown of FAM129B impairs proliferative capacity of TNBC cells. (A, B) Representative western blot images of FAM129B and quantification results in MDA-MB-231 cells transfected with siRNAs of FAM129B or its controls. GAPDH served as a reference control. (C, D) Representative western blot images of FAM129B and quantification results in MDA-MB-468 cells with si-FAM129B or si-NC transfection. (E) Representative photographs of EdU assay in si-FAM129B- or si-NC-transfected MDA-MB-231 and MDA-MB-468 cells. Scale bar, 20 μm. (F, G) Evaluation of EdU-positive MDA-MB-231 and MDA-MB-468 cells in the context of si-FAM129B or si-NC transfection. **p < 0.01; ***p < 0.001.