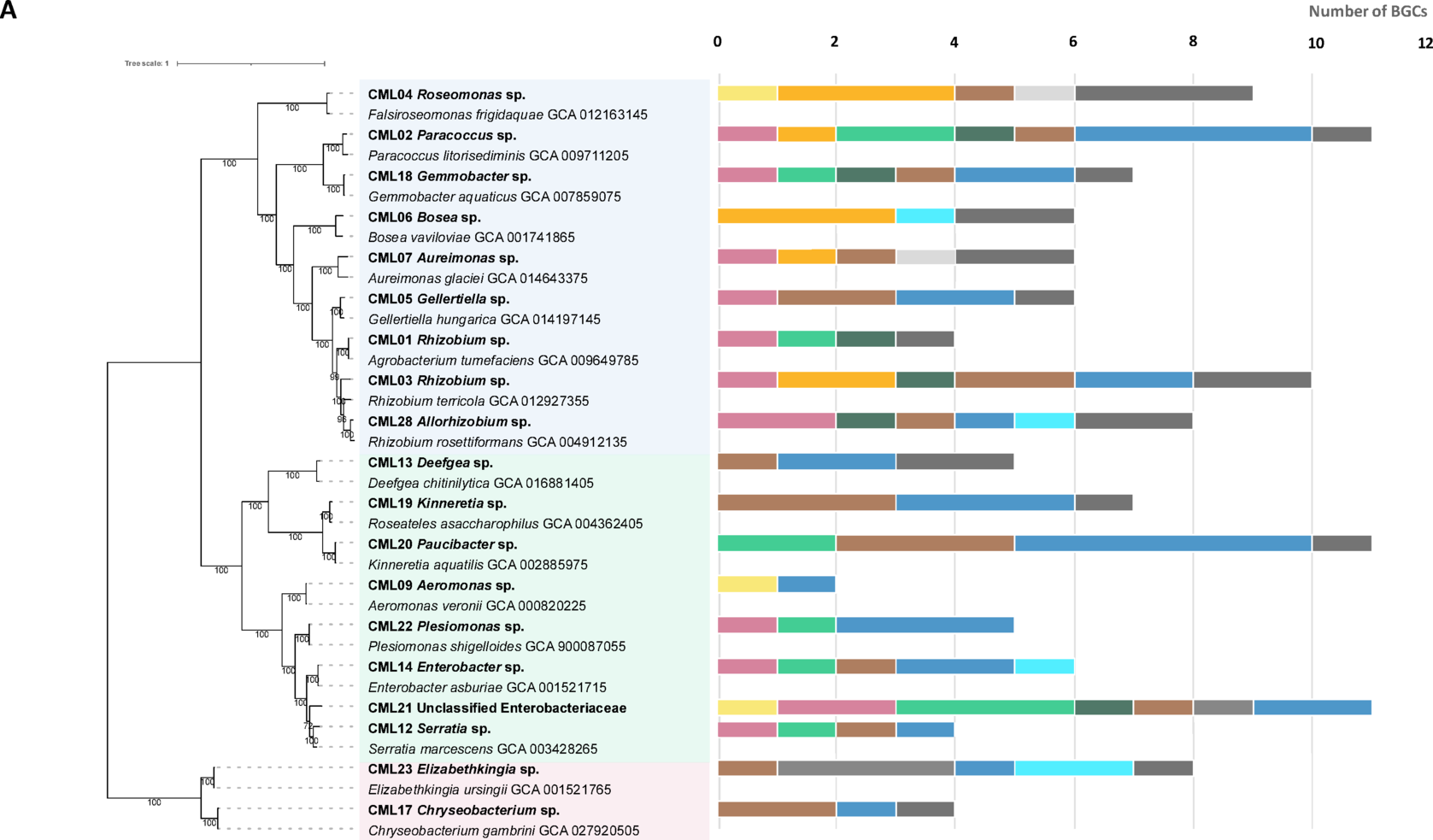
Fig. 3


Genome-based phylogenetic trees and Biosynthetic Gene Clusters (BGCs) detected in corresponding genomes. (A): Gram-negative isolates; (B): Gram-positive isolates.


Genome-based phylogenetic trees and Biosynthetic Gene Clusters (BGCs) detected in corresponding genomes. (A): Gram-negative isolates; (B): Gram-positive isolates.