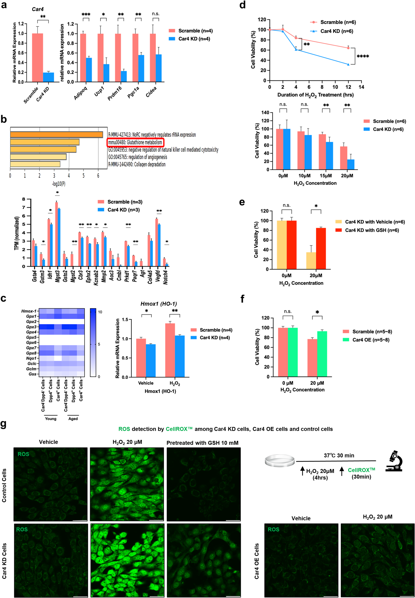
Fig. 4

Functional analysis of Car4 in APCs. (a) mRNA expression levels of Car4 (left) and thermogenic genes (right) in Car4 knockdown (KD) and control (scramble) cells. n = 4 per group. (b) Gene ontology (GO) pathways downregulated in Car4 KD cells (top), and quantification of normalized TPM values for genes involved in glutathione metabolism in Car4 KD and control cells (bottom). n = 3 per group. (c) mRNA expression of Hmox-1 in Car4 KD and control cells treated with vehicle (ddH2O) or H2O2 at 20 µM for 4 h, n = 4 per group (left). Heatmap showing TPM values of antioxidant gene markers in Car4-positive cells, Dpp4- positive cells, and Car4−Dpp4− cells under cold exposure (right). (d) Quantification of cell viability in Car4 KD and control cells treated with H2O2 (25 µM) for 2, 4, and 12 h (top), or exposed to increasing concentrations H2O2 for 24 h (bottom). n = 6 per group. (e) Cell viability of Car4 KD cells pretreated with or without GSH (10 mM, 30 min) followed by H₂O₂ treatment (20 µM, 24 h). n = 6 per group. (f) Cell viability of Car4 overexpressing (OE) and control cells after H₂O₂ treatment (20 µM, 24 h). n = 5 (0 µM) and n = 8 (20 µM). (g) Representative images of ROS detection in Car4 KD cells (bottom left), Car4 OE cells (bottom right), and control cells (top left) under H2O2 (20 µM) or vehicle (ddH2O) treatment for 2–4 h. GSH (10 mM) was added 30 min before H2O2 treatment when indicated.