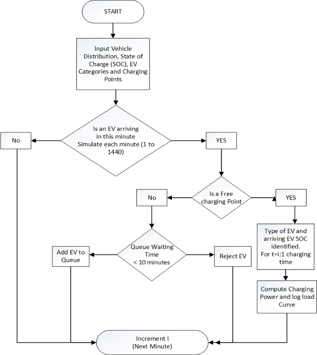
Fig. 5
From: Deep learning based solar forecasting for optimal PV BESS sizing in ultra fast charging stations

Flowchart for EV Charging Demand Simulation Logic over 24 h.
From: Deep learning based solar forecasting for optimal PV BESS sizing in ultra fast charging stations

Flowchart for EV Charging Demand Simulation Logic over 24 h.