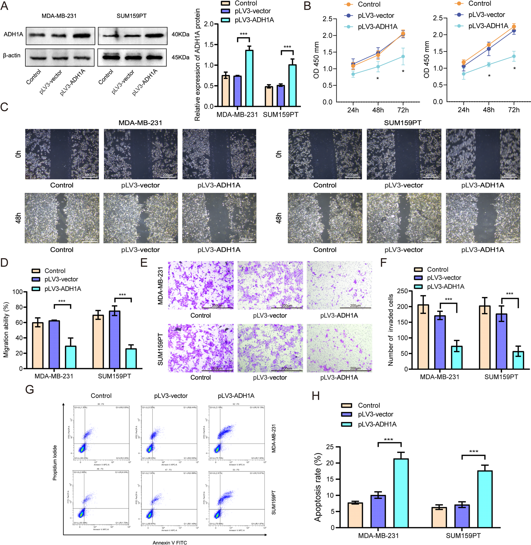
Fig. 4

Knockdown of ADH1A promoted cell proliferation and invasion of TNBC cells. (A) Western blot analysis confirmed the knockdown of ADH1A in MDA-MB-231 and SUM159PT cells. (B) CCK-8 assay results showed that ADH1A silencing suppressed cell proliferation in MDA-MB-231 and SUM159PT cells. (C-D) Wound healing assays demonstrated that knockdown of ADH1A enhanced cell migration. (E-F) Transwell invasion assays revealed that knockdown of ADH1A increased the invasion capability of TNBC cells. (G-H) Flow cytometry analysis indicated the influence of ADH1A silencing on cell apoptosis in TNBC cells. *P < 0.05, **P < 0.01, ***P < 0.001.