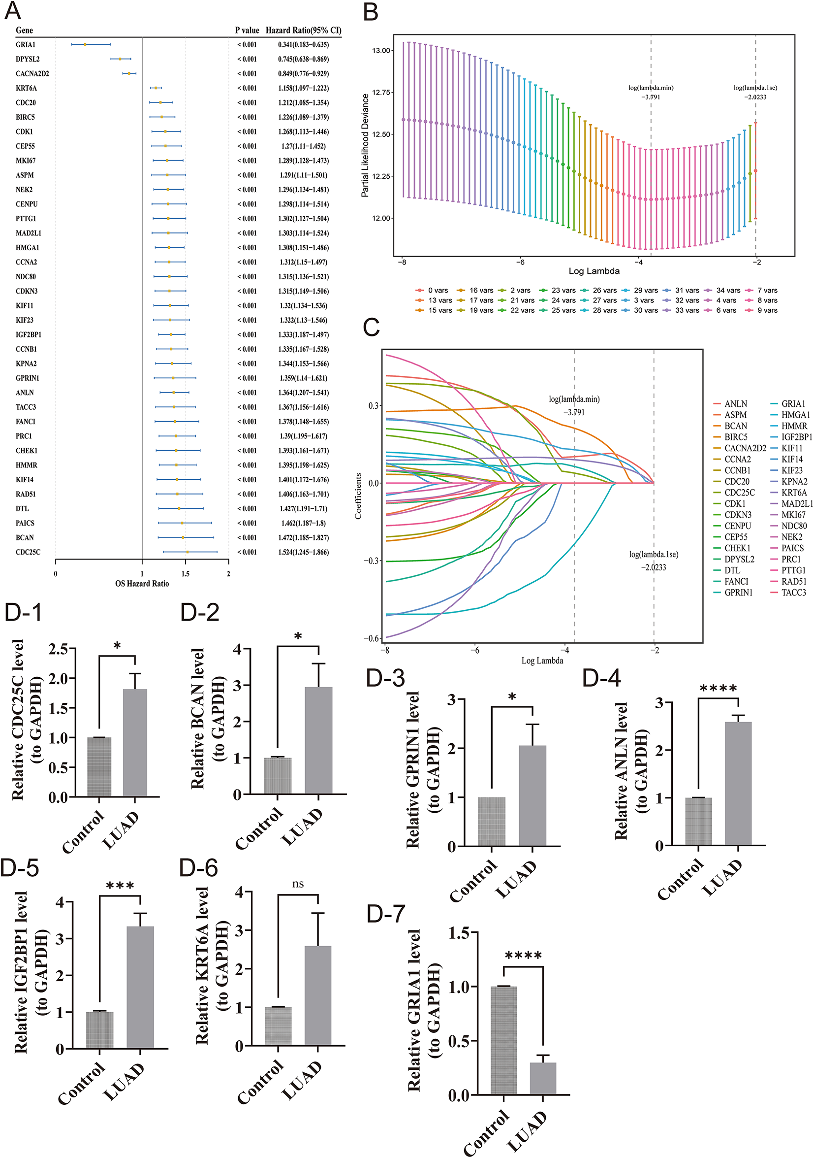
Fig. 2

Screening of prognostic genes and construction of risk models. (A) Forest plot of univariate Cox regression analysis in DE-LRGs. (B–C) CDC25C, GPRIN1, GRIA1, BCAN, IGF2BP1, ANLN and KRT6A were identified through LASSO analysis. (D) The expression of prognostic genes in clinical samples. * p < 0.05, *** p < 0.001, **** p < 0.0001, ns: p > 0.05.