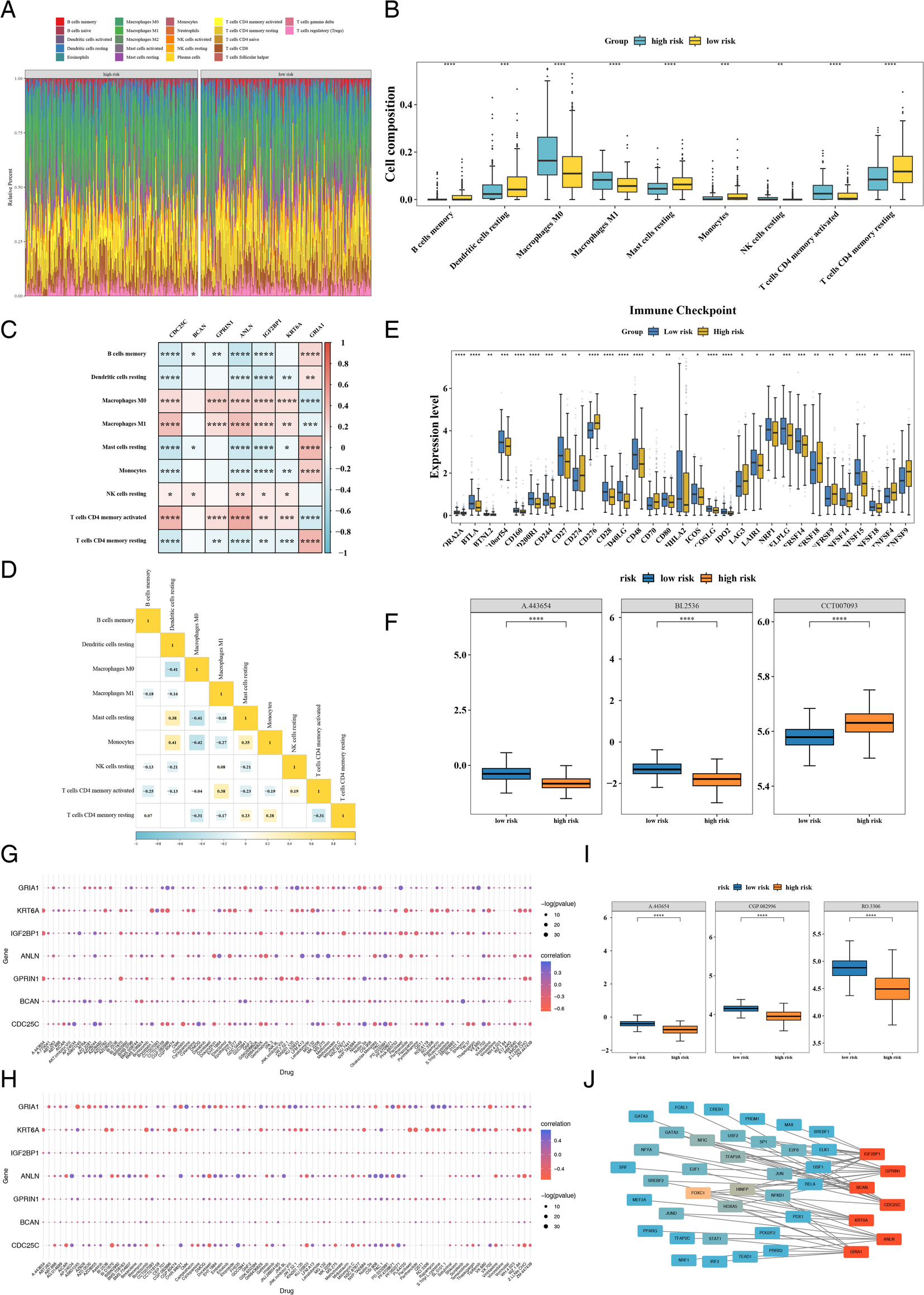
Fig. 6

Difference and correlation between immune infiltration in two groups. (A) The distribution of 22 immune cell types within the two groups of samples. (B) Analysis of immune cell differences in high and low risk groups. ** p < 0.01, *** p < 0.001, **** p < 0.0001. (C) The results of association among differential immune cells. The yellow represented a positive correlation, and the blue represented a negative correlation. (D) Correlation analysis of prognostic genes and differential immune cells. The pink represented a positive correlation, and the blue represented a negative correlation. *p < 0.05, **p < 0.01, *** p < 0.001, ****p < 0.0001. (E) Expression analysis of immune checkpoints in high and low risk groups. *p < 0.05, **p < 0.01, *** p < 0.001, ****p < 0.0001. (F) A total of 95 drugs had significant differences in IC50 among the risk groups (P < 0.05), and the top 3 anticancer drugs ranked in the top 3 of the significance rankings were A.443,654, BI.2536, and CCT007093. (G) The results of correlation among prognostic genes and 95 drugs with significant differences (P < 0.05) in IC50 among risk groups. (H) Correlation analysis of 76 drugs with prognostic genes. (I) Drugs ranked top3 in significance for high and low risk groups (A.443654, CGP.082996, RO.3306). **** p < 0.0001. (J) TF-mRNA regulatory network found on the 7 prognostic genes with 35 TFs.