Fig. 2
From: Block segmentation in feature space for realtime object detection in high granularity images

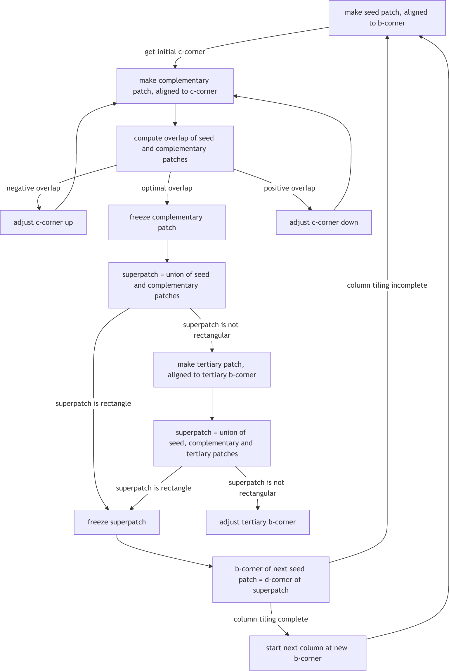
Flowchart illustrating the superpatch algorithm operating in parameter space.
From: Block segmentation in feature space for realtime object detection in high granularity images

Flowchart illustrating the superpatch algorithm operating in parameter space.