Fig. 2

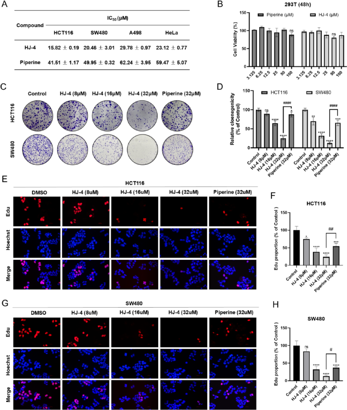
Evaluation of the in vitro antitumor activity of HJ-4. (A) IC50 values of HJ-4 and piperine in HCT116, SW480, A498, and HeLa cells after 24 h treatment with gradient concentrations. Compared to piperine, HJ-4 exhibited significantly enhanced efficacy, particularly in HCT116 cells (HJ-4: IC50 = 15.82 ± 0.19 µM; piperine: IC50 = 41.51 ± 1.17 µM). (B) Cell viability of 293T cells treated with HJ-4 or piperine (3.125–100 µM) for 24 h. Both compounds showed comparable cytotoxicity in 293T cells, highlighting the tumor selectivity of HJ-4. (C–D) Colony formation assays in HCT116 and SW480 cells treated with HJ-4 (8–32 µM) or piperine (32 µM). Representative images (C) and quantification (D) demonstrate a marked reduction in colony formation upon HJ-4 treatment compared to piperine or untreated controls. (E, G) EdU incorporation assays in HCT116 (E) and SW480 (G) cells treated with HJ-4 (8–32 µM) or piperine (32 µM). (F, H) Representative images show decreased EdU-positive cells following HJ-4 treatment, consistent with inhibition of DNA synthesis. Scale bar = 100 μm. Quantitative analysis confirmed statistically significant differences. Data are presented as mean ± SD (n = 3). *p < 0.05, **p < 0.01, ***p < 0.001, ****p < 0.0001; #p < 0.05, ##p < 0.01, ###p < 0.001, ####p < 0.0001.