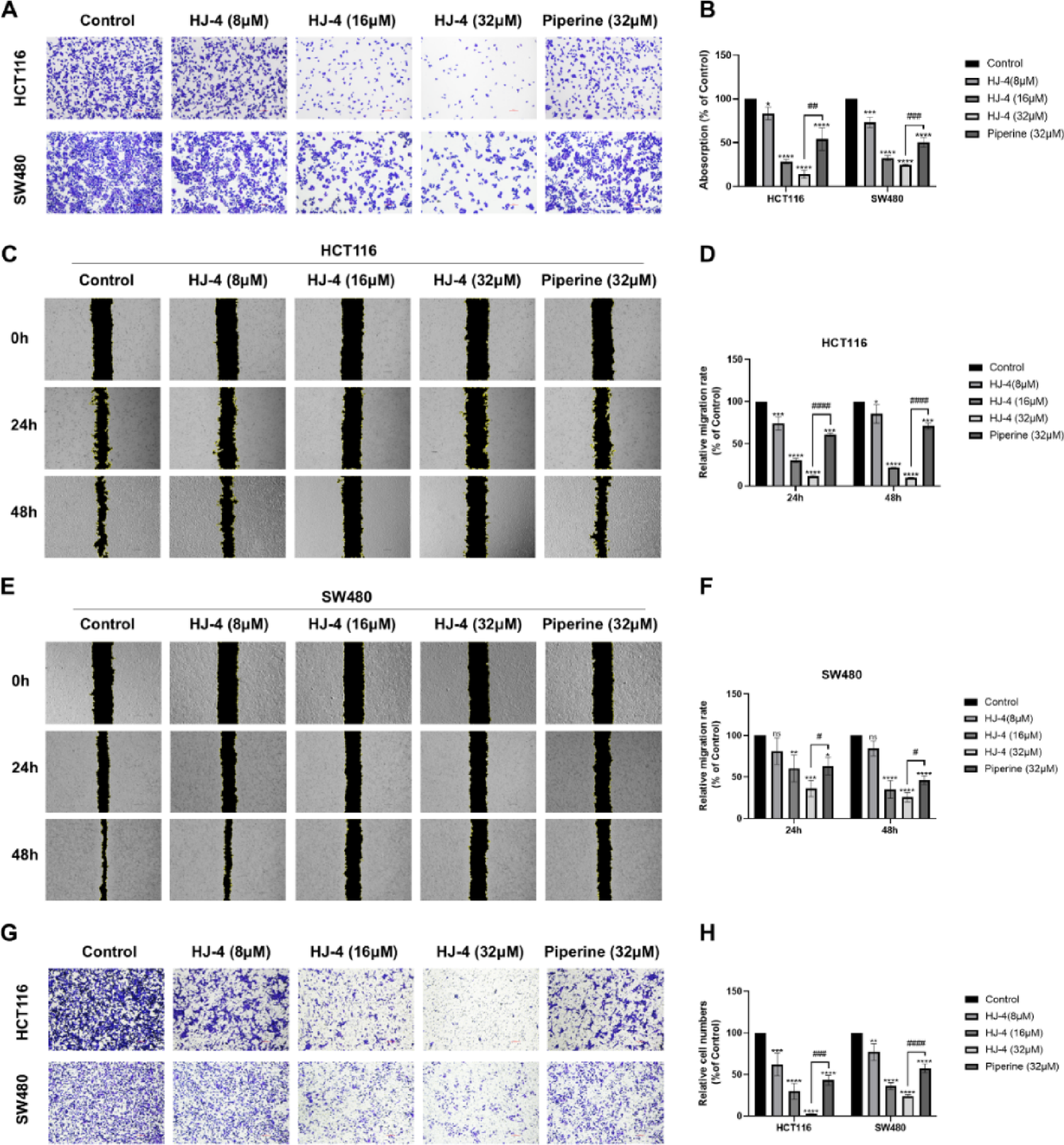
Fig. 3

Effects of HJ-4 on adhesion, migration and invasion of HCT116 and SW480 cells. (A–B) Cell adhesion assay. (A) Representative images showed dose-dependent inhibition of cell adhesion by HJ-4 (8 µM, 16 µM, and 32 µM) compared to piperine (32 µM). (B) Quantitative analysis of cell adhesion. (C–F) Scratch-wound healing assay. (C, E) Representative images of wound healing in HCT116 (C) and SW480 (E) cells treated with HJ-4 (8–32 µM) or piperine (32 µM) at 0, 24, and 48 h. (D, F) Quantitative analysis showed that HJ-4 exhibited dose-dependent migration inhibition, which far exceeded the effect of piperine. (G–H) Transwell invasion assay. (G) Representative images show reduced invasion of HCT116 and SW480 cells treated with HJ-4 (8–32 µM) or piperine (32 µM). (H) Quantitative analysis demonstrates that HJ-4 at 8 µM achieves invasion inhibition comparable to 32 µM piperine and exhibits greater efficacy at higher concentrations. Data are presented as mean ± SD (n = 3). *p < 0.05, **p < 0.01, ***p < 0.001, ****p < 0.0001; #p < 0.05, ##p < 0.01, ###p < 0.001, ####p < 0.0001.