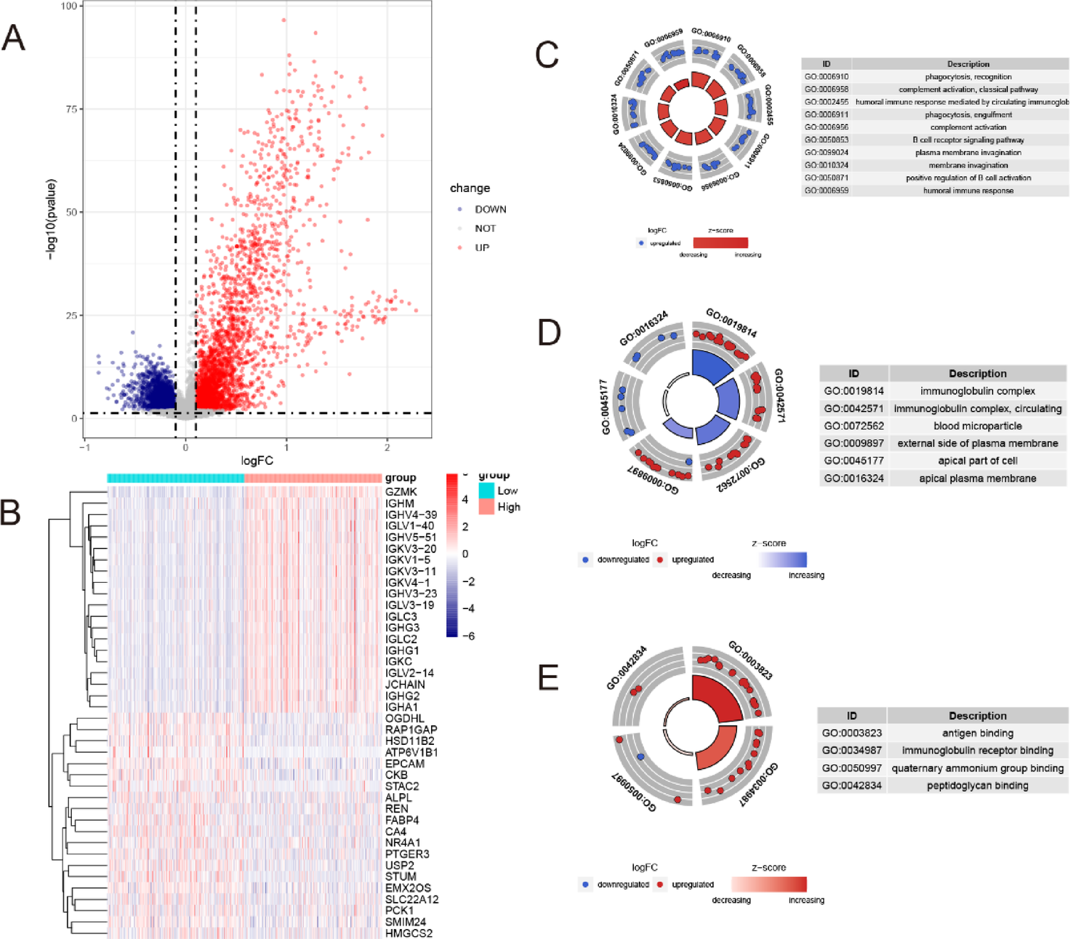
Fig. 4

The IMMU gene were identified by ImmuneScore. (A–B) IMMU gene generated by comparison of the high score group vs. the low score group in ImmuneScore. Volcano plot for IMMU gene (A). The blue and red dots represented the significantly downregulated and upregulated genes; and the gray dots represented the genes without differential expression. Heatmap for The IMMU gene (B). | log2 FC |> 1 and p < 0.05. (C-E) GO enrichment analysis for IMMU gene, terms with FDR < 0.05 were believed to be enriched significantly.