Fig. 3
From: S-ketamine relieves neuropathic pain by inhibiting microglia phagocytosis of the perineuronal nets

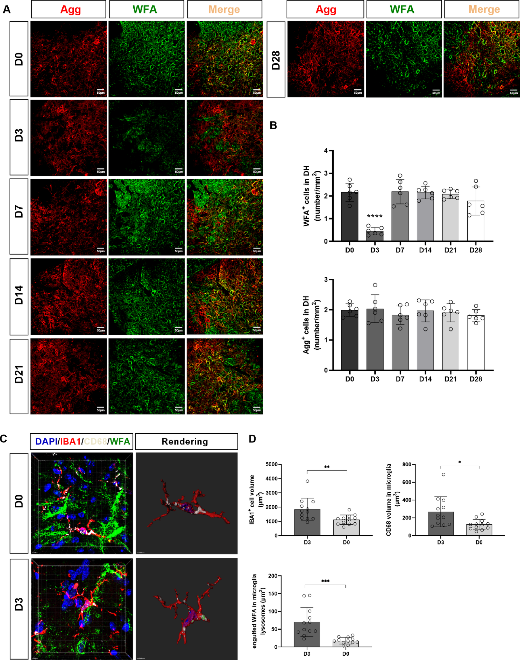
CCI-induced degradation of perineuronal nets. (A) The immunofluorescence images of components of the perineuronal nets (N = 6). (B) Quantitative results of WFA and Agg (N = 6). (C) Immunofluorescence images and 3D reconstruction images of microglia, lysosomes and PNNs (N = 6). (D) Volume quantification results of IBA1, CD68 and engulfed WFA (N = 6, two spinal cord sections were selected from each mouse for statistical analysis). *P < 0.05, **P < 0.01 and ***P < 0.001 compared with D0 (day 0); One-way ANOVA with Bonferroni post-hoc testing was conducted.