Fig. 4
From: S-ketamine relieves neuropathic pain by inhibiting microglia phagocytosis of the perineuronal nets

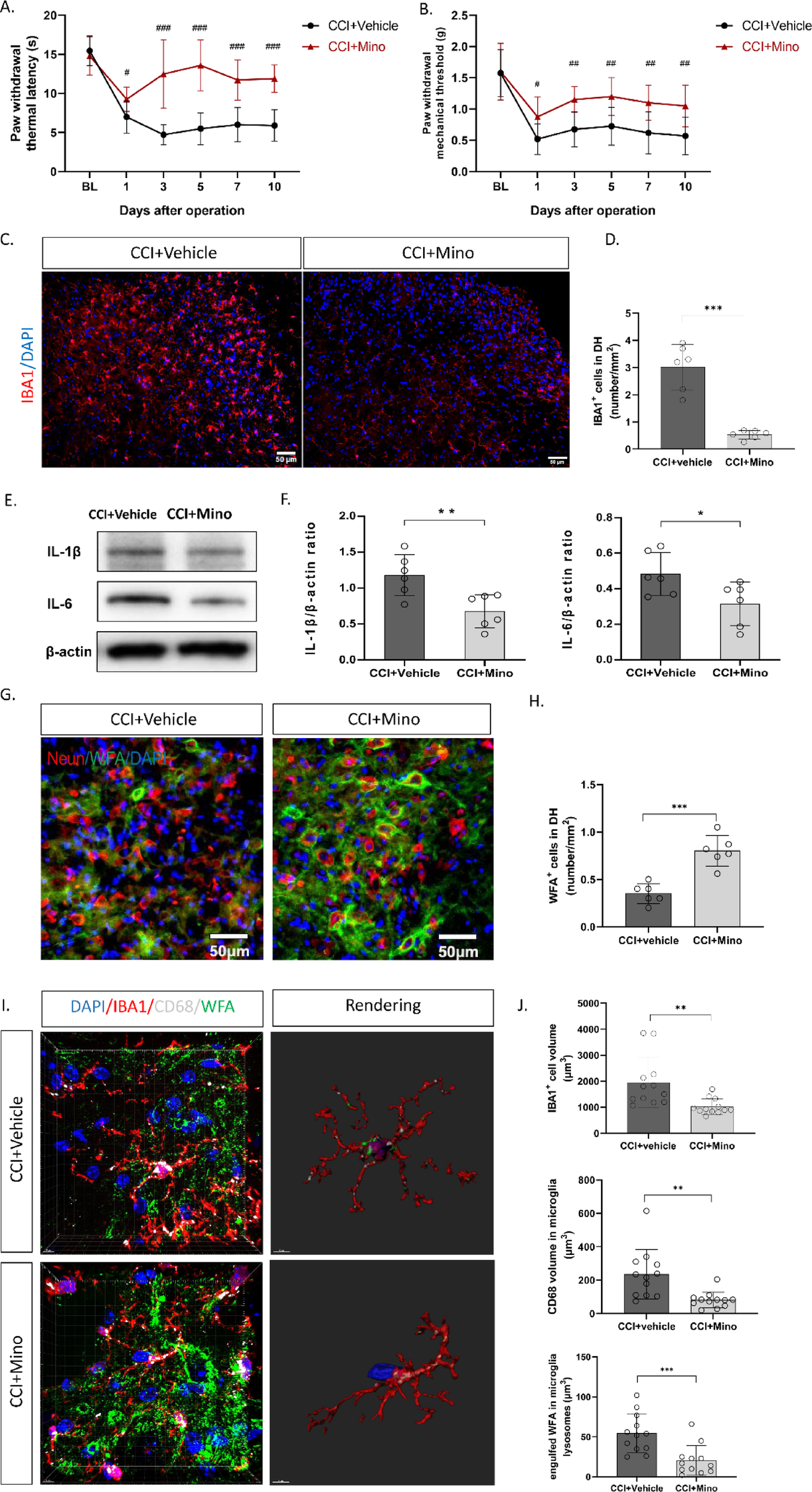
Inhibition of microglia reduced pain behavior in CCI mice. (A) PWMT results after 10 days of minocycline treatment (N = 8). (B) PWTL results after 10 days of minocycline treatment (N = 8). (C) Immunofluorescence results of spinal dorsal horn microglia after treatment with minocycline (N = 6). (D) Quantitative results of IBA1 after treatment (N = 6). (E) Picture of inflammatory factor after treatment with minocycline (N = 6). (F) Quantification of inflammatory factors IL-1β and IL-6 (N = 6). (G) Immunofluorescence results of perineuronal nets after treatment with minocycline (N = 6). (H) Quantitative results of WFA after treatment (N = 6). (I). Fluorescence and 3D reconstruction of microglia phagocytosis PNNs after treatment with minocycline (N = 6). (J). Volume quantification results of IBA1, CD68 and engulfed WFA (N = 6). #P < 0.05, ##P < 0.01 and ###P < 0.001 compared with CCI + Vehicle group, *P < 0.05, **P < 0.01 and ***P < 0.001 compared with CCI + Vehicle group, two-way ANOVA with Bonferroni post hoc test was conducted.