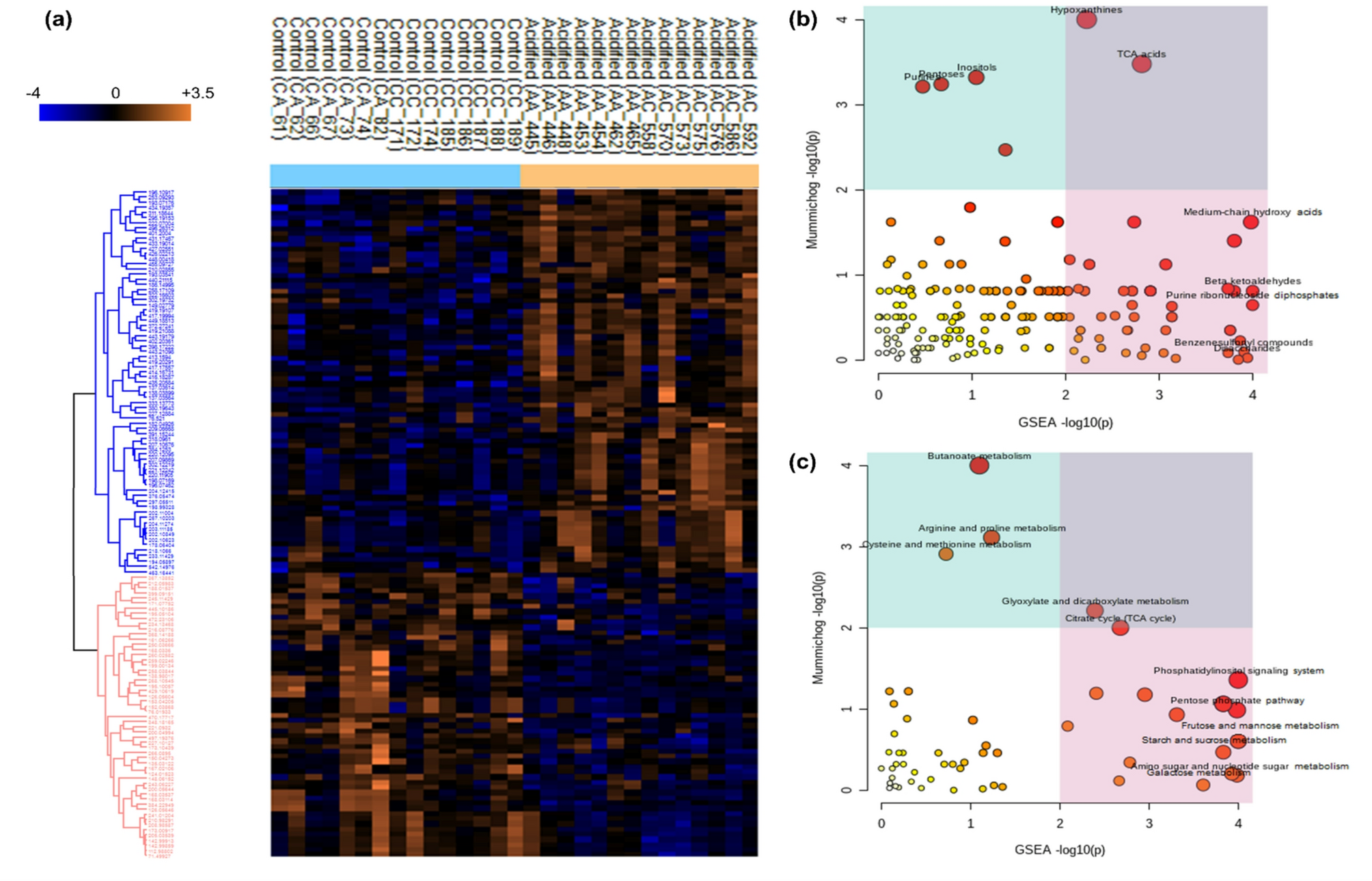
Fig. 2

Metabolome (polar extracts) profiling of marine annelids Platynereis spp. according to regime of origin, namely control (including CC annelids = collected in low pCO2 and transplanted to low pCO2, and CA = collected in low pCO2 and transplanted to high pCO2) and acidified (including AA annelids = collected in high pCO2 and transplanted to high pCO2, and AC = collected in high pCO2 and transplanted to low pCO2). (a) Heat map representation of the 129 significantly different m/z peaks, based on a clustered data matrix (distance: Spearman correlation; linkage: complete) in which cells denote the normalized metabolite abundances (glog transformed and Z-scored), ranging from down-accumulated (blue) to up-accumulated (orange). (b) Top enriched metabolite classes based on mummichog and GSEA algorithms. (c) Top enriched pathways based on mummichog and GSEA algorithms. Graphs are coloured according to significance in mummichog (blue) and significance in GSEA (pink). The size and colour of the circles correspond to their transformed combined p-values. More details on enrichment results can be consulted on Table S4 and S5.