Fig. 6
From: Rapid sonication-assisted whole tissue clearing and immunostaining

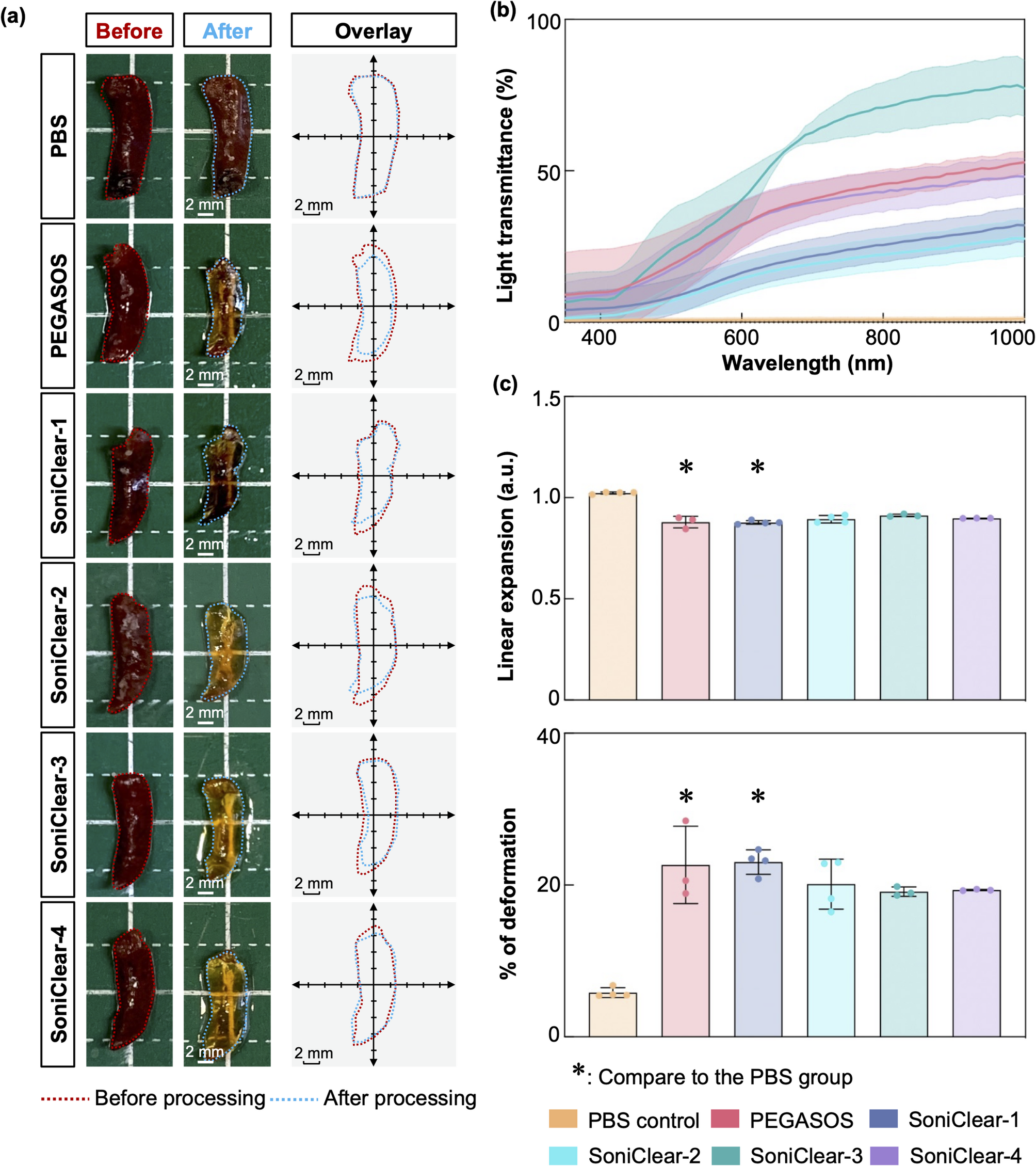
Evaluation of tissue transparency, deformation, and light transmittance in mouse spleen following processing with PEGASOS and SoniClear methods. (a) Comparative macroscopic images of mouse spleen before and after processing in different experimental groups. Except for SoniClear-1, SoniClear-processed samples achieved higher tissue transparency than the PEGASOS-processed samples. Overlay images illustrate the contours of the sample, highlighting that mouse spleens processed with SoniClear retained their original dimensions without significant tissue shrinkage when compared to the PEGASOS-processed samples (n = 3–4 for each group). (b) Light transmittance analysis showed that SoniClear-3-processed samples exhibited higher light transmittance compared to the PEGASOS-processed samples (n = 3–4 for each group). (c) Linear expansion and deformation analyses of mouse spleens revealed that SoniClear-3- and -4-processed samples demonstrated statistically insignificant changes in linear expansion and percentage deformation when compared to the PBS control and PEGASOS groups (n = 3–4 for each group). Data in (b) and (c) are expressed as mean ± s.d. *, p < 0.05.