Fig. 5
From: Virtual embodiment increases male sensitivity to catcalling experiences

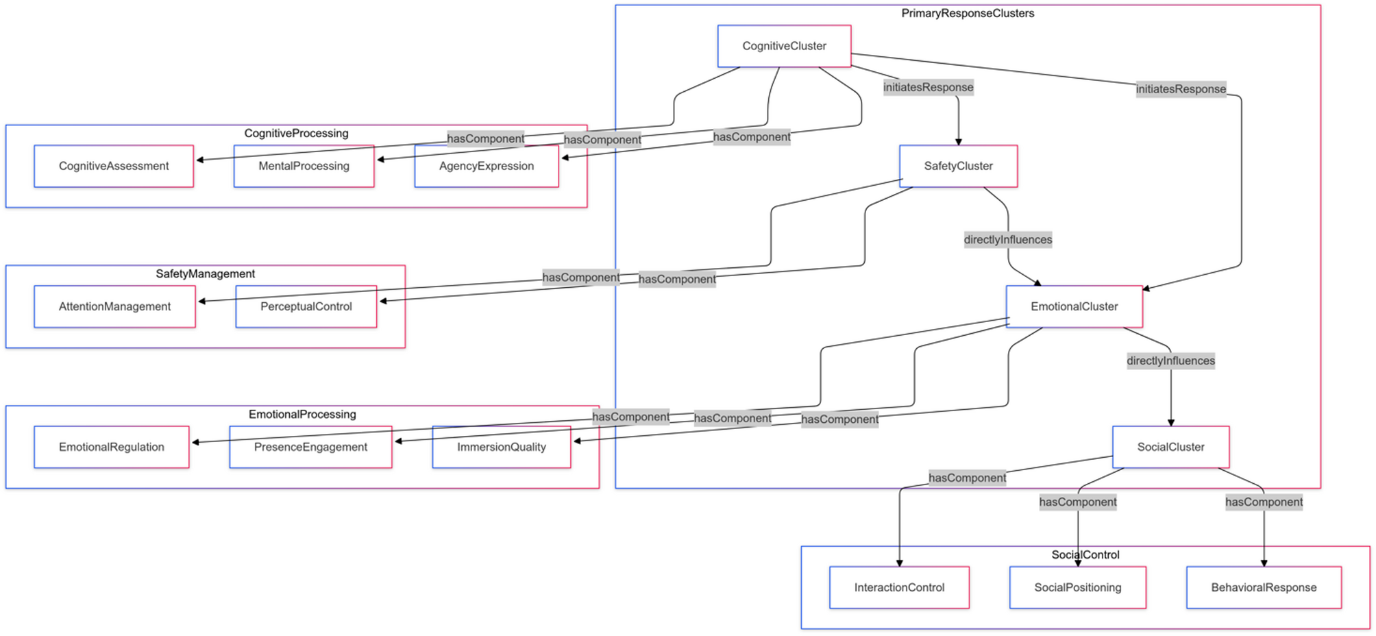
The semantic frame clusters and their relations emerging from the automated analysis of users’ verbal responses in the catcalling situation. The figure shows the four clusters (Cognitive, Safety, Emotional, Social) in the box on the right; and their components in the small boxes around it