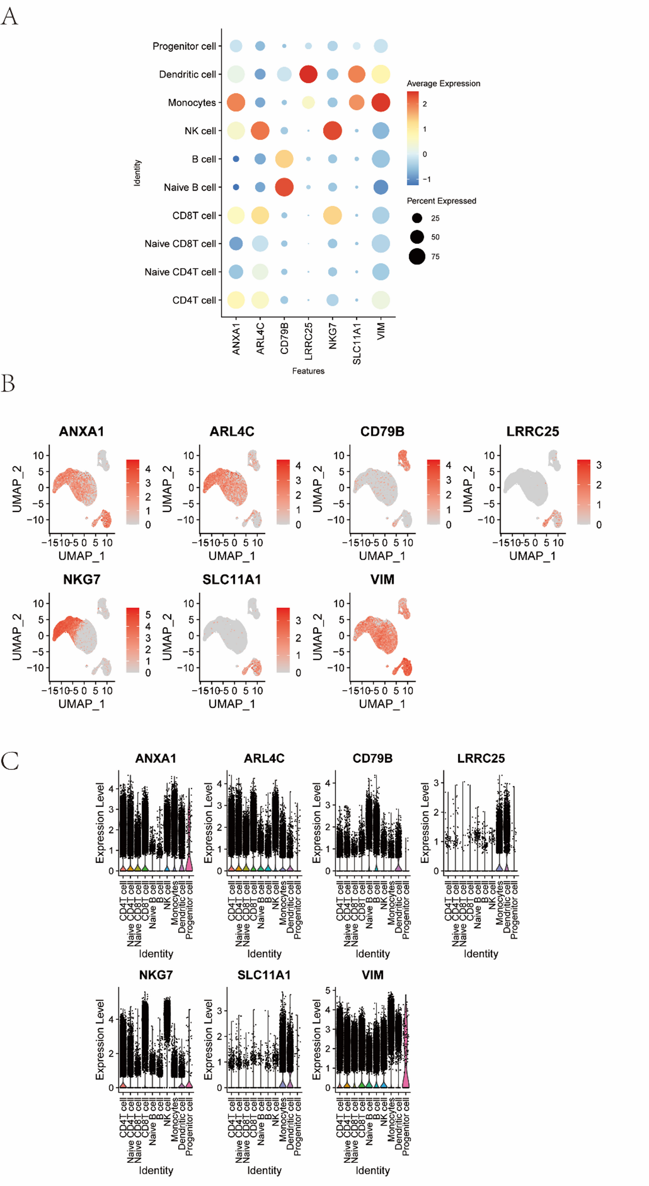
Fig. 8

scRNA-seq analysis for osteoblast/osteoclast marker genes. (A) Bubble plot showing the expression patterns of marker genes among different immune cell clusters. (B) UMAP clustering plot of the 7 genes in the periodontities samples. (C) Proportional plot showing the 7 genes distribution of immune cell in periodontitis.