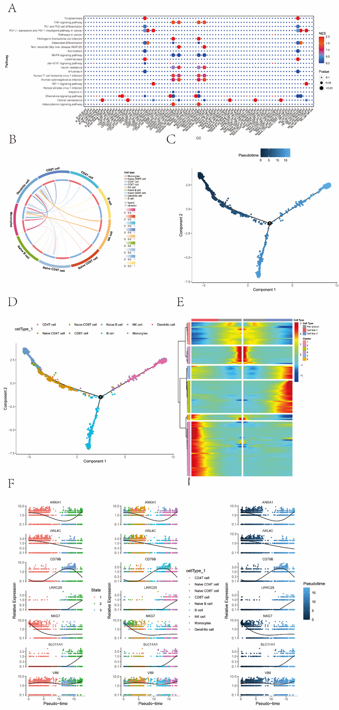
Fig. 9

DRSGs AUCell scores and Subtyping analysis. (A) Interaction of signal pathways and immune cell subpopulations. (B) Ligand-receptor interaction network between immune cell subpopulations. (C) Differentiation trajectory plot of immune cell subpopulations. (D) Differentiation timeline plot of differential immune cells. (E) Heatmap of log interaction scores between immune cell subpopulations. (F) Differentiation trajectory plot of DEGs.