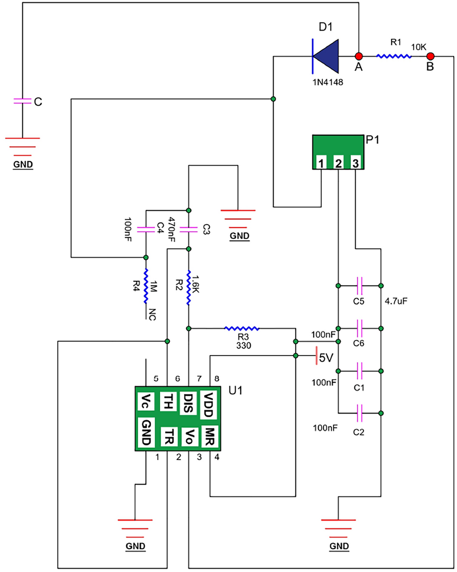
Fig. 1

The capacitive soil moisture sensor (version 1.2) circuit diagram, which includes a signal conditioning connection (P1), resistors, capacitors, and a diode (1N4148). The circuit produces voltage signals that are appropriate for microcontroller-based processing and correlate to the moisture content of the soil.