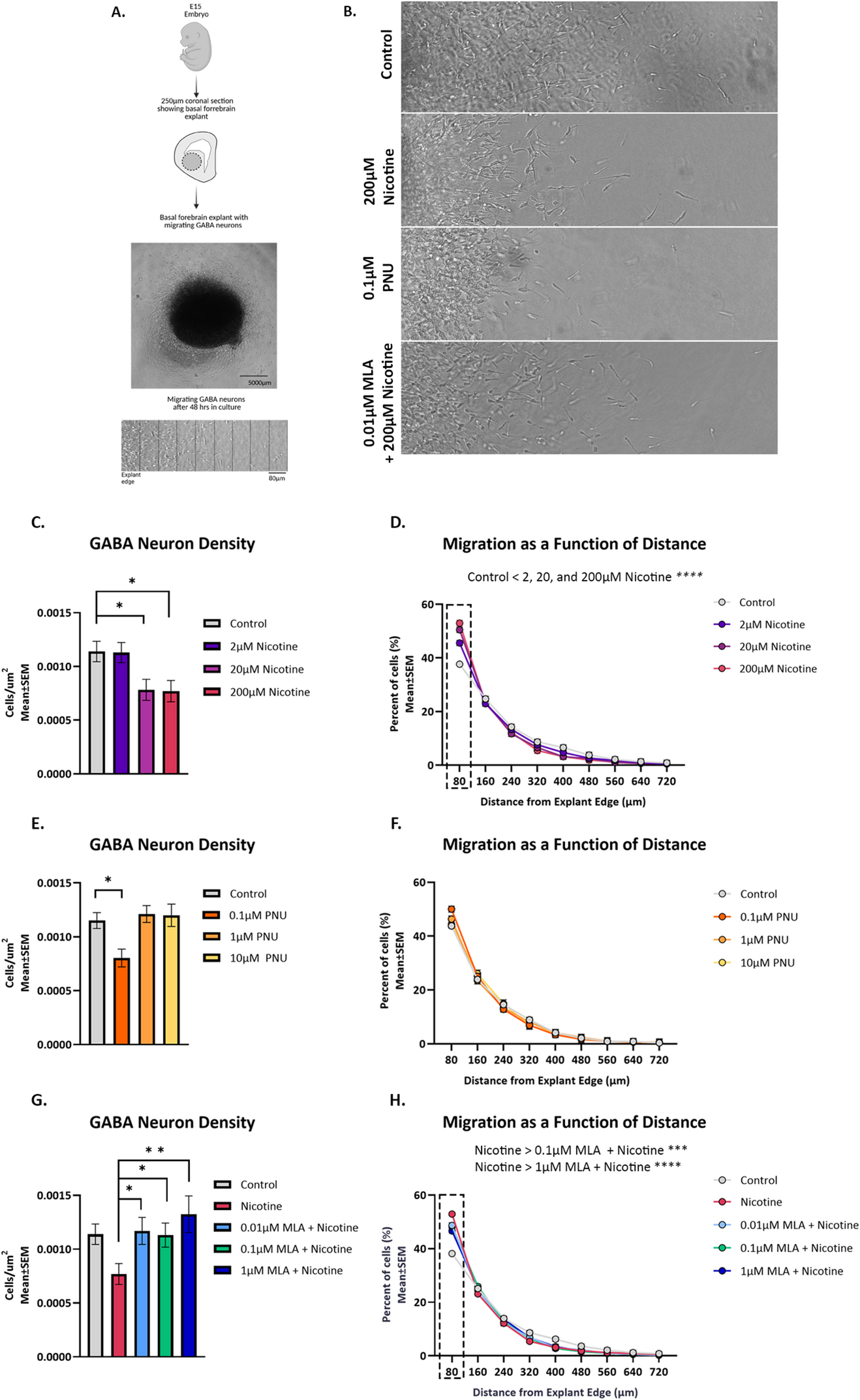
Fig. 3

GABA neuron migration in explant cultures. An overview of the in vitro experimental design and outcomes (A) showing the principal steps of collection of basal forebrain eminence explants from coronal sections of E15 rostral forebrains, culturing the explants in Matrigel, and migration of GABA neurons from the explants following 48 h. in culture. In addition, a photomicrograph showing neurons migrating away from the explant edge, and the subdivision of the migration field into 80 µm-wide bins for quantitative analysis is shown. Representative micrographs showing neuronal migration under the different drug exposure conditions (B). Quantitative analyses showed that the density of GABA neurons migrating away from GE explants was reduced in the presence of 20 µM and 200 µM nicotine compared to control, whereas 2 µM nicotine did not produce significant changes (C). GABA neuron density as a percentage of the total number of migrating GABA neurons increased within the initial 80 µm of the explant edge (dashed box) following treatment with nicotine (2, 20 and 200 µM; D). The density of GABA neurons migrating from the explant was significantly reduced following treatment with the selective α7 nAChR agonist PNU282987 at 0.1 µM concentration compared to control (0.01% DMSO), whereas 1 µM or 10 µM concentrations of PNU282987 did not produce significant differences (E). None of the 3 concentrations of PNU282987 significantly altered the percentage of migrating GABA neurons located within the initial 80 µm of the explant edge compared to control (F). The density of migrating GABA neurons was significantly higher in the explants exposed to the α7 nAChR antagonist methyllycaconitine (MLA; 0.01 µM, 0.1 µM, 1 µM) 2 h. prior to nicotine exposure compared to the density in the explants exposed to nicotine (200 µM) alone, and not significantly different from the density in the control explants (G). For comparative analyses, data from explants treated with 200 µM nicotine and control explants (plain media), shown in panel C was re-incorporated. The percentage of cells within the initial 80 μm interval (dashed box) in explants treated with MLA 2 h. prior to nicotine exposure was significantly higher than the percentage in the control explants (0.01, 0.1 and 1.0 µM) and significantly lower than that in explants treated with 200 μM nicotine alone (0.1 and 1.0 µM; H). The 0.01 µM MLA treatment 2 h. prior to nicotine did not produce significant changes compared to nicotine alone (H). Pair-wise comparisons with Dunnett’s test (C, E, G) or Benjamini–Hochberg linear step-up procedure (D, H). Data represent mean ± SEM.