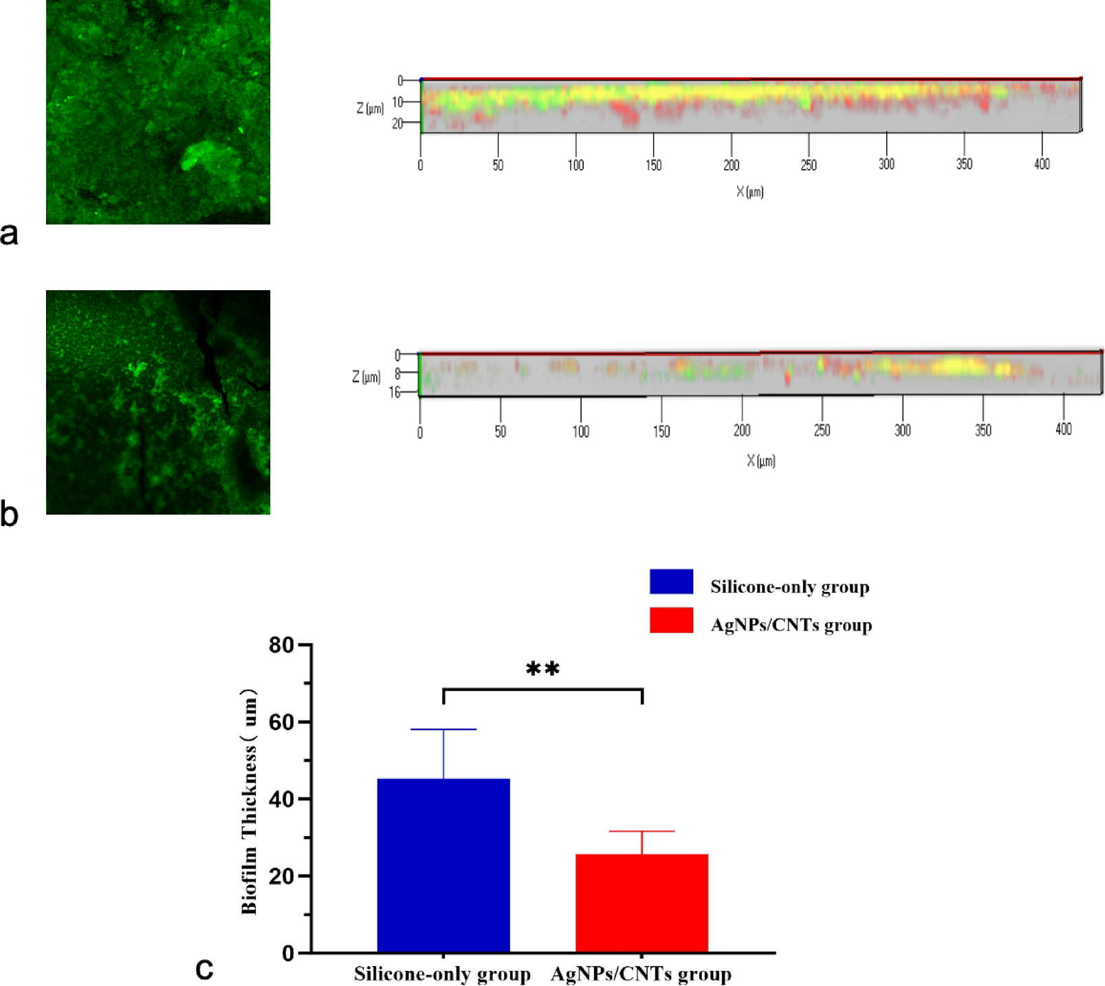
Fig. 7

Comparison of biofilms after implantation of ordinary silicone stents and AgNPs/CNTs-coated stents for 4 weeks. (a) Biofilm morphology and three-dimensional configuration images of the ordinary silicone stent under a confocal microscope. The biofilm on the surface of the ordinary silicone stent is deeply stained and densely distributed, and the three-dimensional reconstruction shows a relatively large thickness; (b) Biofilm morphology and three-dimensional configuration images of the AgNPs/CNTs-coated stent under a confocal microscope. The biofilm on the surface of the AgNPs/CNTs-coated stent is lightly stained and sparsely distributed, and the three-dimensional reconstruction shows a relatively small thickness; (c) Statistical comparison of biofilm thickness between the two groups (P < 0.005).