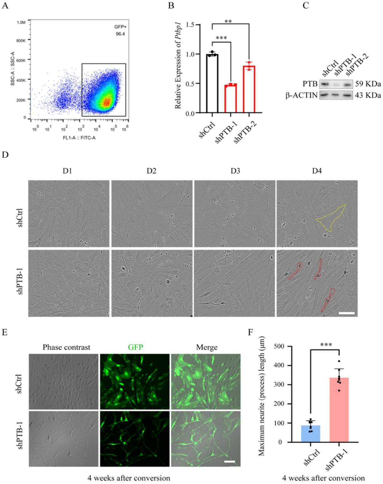
Fig. 2
From: Ptbp1 knockdown induces conversion of rat spinal cord astrocytes into neuron like cells

shPTB induced the conversion of non-reactive astrocytes to neuron-like cells in vitro. (A) The transduction efficiency of lentiviral vectors was assessed 2 days post-transduction by flow cytometry, based on GFP fluorescence. Flow cytometry analysis revealed that 96.4% of the total cells were successfully transduced with GFP-shPTB. (B) The mRNA levels of Ptbp1 were measured 48 h after knockdown by shRNA, normalized to the control group (one-way ANOVA followed by Bonferroni post hoc test). (C) The protein expression of PTB was measured by Western blot after silencing with sh-PTB in astrocytes for 48 h. (D) Representative phase-contrast images of morphology changes of non-reactive astrocytes after Ptbp1 knockdown by shPTB-1 for 4 days, starting from day 1 post-transduction. The astrocytes’ flattened, polygonal morphology (yellow line) gradually transformed into a thinner and more contracted neuron-like shape (red line), whereas the control group exhibited no significant morphological changes. Scale bar: 100 μm. (E) Representative phase-contrast, GFP fluorescence, and merged images of morphology changes of non-reactive astrocytes after Ptbp1 knockdown by shPTB-1 after 4 weeks, compared to the control virus group. These cells exhibited neuron-like characteristics, including small spherical or oval-shaped cell bodies, elongated axons and extensive intercellular connections. Scale bar: 100 μm. (F) The maximum neurite (or process) length of reprogrammed cells after 4 weeks of conversion, compared to the shCtrl group (n = 8 random fields per group, with neurites measurements taken from typical cells in each field), and analyzed by two-tailed Student’s t-test. All data are presented as means ± SD. The experiments were performed three times. **P < 0. 01 and ***P < 0.001. PTB: polypyrimidine tract-binding protein; GFP: green fluorescent protein; D: day.