Fig. 4
From: Ptbp1 knockdown induces conversion of rat spinal cord astrocytes into neuron like cells

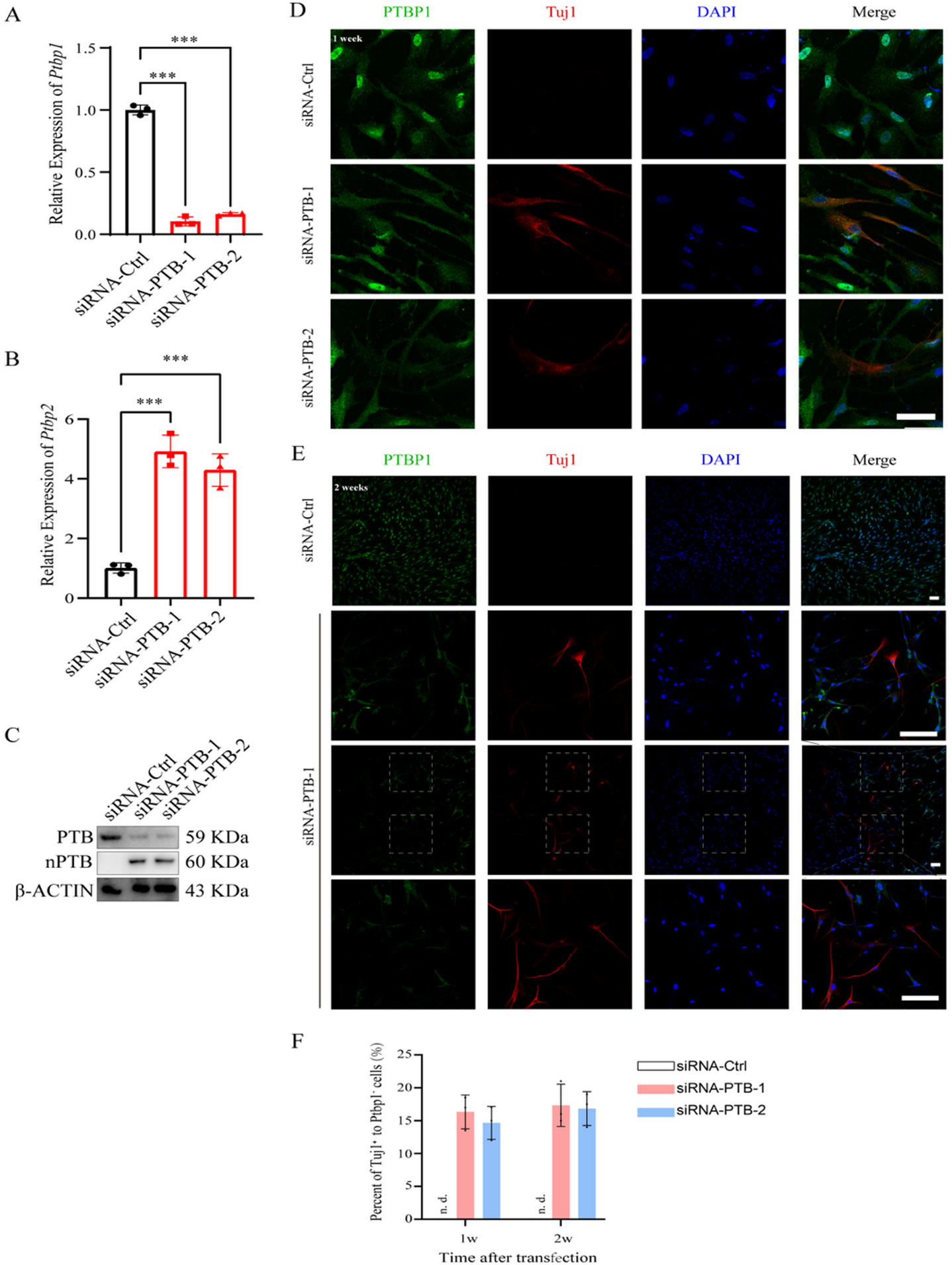
siRNA-mediated Ptbp1 knockdown induces the conversion of astrocytes into neuron-like cells in vitro. (A) The mRNA levels of Ptbp1 were measured 48 h after knockdown by siRNA, normalized to the control group (one-way ANOVA followed by Bonferroni post hoc test). (B) The mRNA levels of Ptbp2 were measured 48 h after knockdown by siRNA, normalized to the control group (one-way ANOVA followed by Bonferroni post hoc test). (C) The protein expressions of PTB and nPTB (PTBP2) were measured by Western blot after silencing with siRNA-PTB in astrocytes for 48 h. (D) Representative images of immunofluorescence staining of non-reactive astrocytes 1 week after Ptbp1 knockdown by siRNA, with PTBP1 (green, Alexa Fluor 488) and the neuron-specific marker Tuj1 (red, Alexa Fluor 647). Many Ptbp1- cells exhibited positive Tuj1 staining and neuron-like morphology in the field. Scale bar: 100 μm. (E) Representative images of immunofluorescence staining of non-reactive astrocytes 2 weeks after transfected by siRNA-PTB-1 or siRNA-Ctrl, with Ptbp1 (green, Alexa Fluor 488) and the neuron-specific marker Tuj1 (red, Alexa Fluor 647). The upper and lower panels in the siRNA-PTB-1 group show the enlarged views of the regions outlined by the white dashed boxes in the middle overall panels. As a cluster of Ptbp1-Tuj1+ cells exhibited a neuron-like morphology, it should be noted that a considerable number of Ptbp1- cells did not show positive Tuj1 staining. Scale bar: 100 μm. (F) Quantification of Tuj1+ cells within Ptbp1- cells at 1 and 2 weeks following siRNA-PTB-1 and siRNA-PTB-2 transfection, compared to the siRNA-Ctrl group. The experiments were performed three times. All data are presented as means ± SD. ***P < 0.001. n.d.: not detected; PTB: polypyrimidine tract-binding protein; Ptbp1: polypyrimidine tract-binding protein; Tuj1: tubulin beta 3; w: week.