Fig. 7
From: Ptbp1 knockdown induces conversion of rat spinal cord astrocytes into neuron like cells

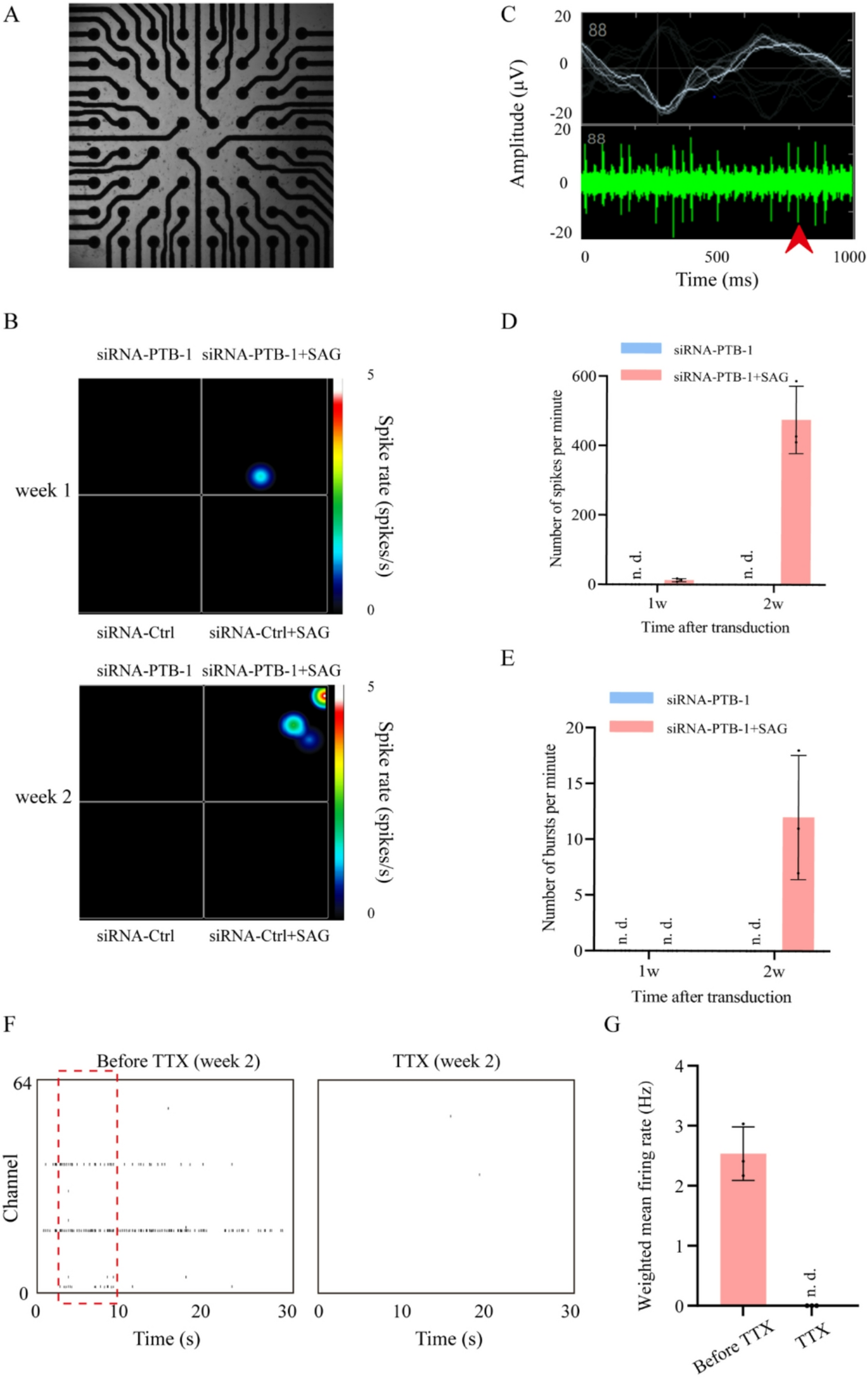
The Shh signaling pathway agonist SAG facilitated the electrophysiological function of converted neuron-like cells. (A) Representative phase-contrast image of experimental cells on a 64-electrode MEA plate. (B) Heatmap of electrical activity in the siRNA-PTB-1, siRNA-PTB-1 + SAG, siRNA-Ctrl, and siRNA-Ctrl + SAG groups after 1 week (top) and 2 weeks (bottom). Only the siRNA-PTB-1 + SAG group detected electrical activity, with increased signals observed at 2 weeks compared to 1 week. (C) Graphs depicting neuron spikes represented as electrode waveforms detected by a single electrode (top) in the siRNA-Ctrl + SAG group, along with neuron spikes within a 1000 ms timeframe (bottom). Five or more consecutive spikes occurring within an inter-spike interval of 100 ms were identified as a single neuron burst (red arrowhead). (D) Quantification of the total number of neuron spikes detected by all electrodes per minute at one and two weeks. The number of neuron spikes in the siRNA-PTB-1 + SAG group increased significantly over time. The detection was repeated three times. (E) Quantification of the total number of neuron bursts detected by all electrodes per minute at one and two weeks. A series of neuron bursts began to occur at 2 weeks. (F) Representative neuron spike raster plots in cells from the siRNA-PTB-1 + SAG group recorded at week 2, before and after TTX application. The red dashed box indicates the neuron spikes detected from the active electrodes (spike rate > 0.1 Hz). Following TTX treatment, neuron spikes were nearly absent and no active electrodes were detected. (G) Quantification of the weighted mean firing rate in the siRNA-PTB-1 + SAG group recorded at week 2 before and after applying TTX. The experiments were performed three times. All data are presented as means ± SD. n.d.: not detected; PTB: polypyrimidine tract-binding protein; Ptbp1: polypyrimidine tract-binding protein; MAP2: microtubule-associated protein 2; w: week; TTX: Tetrodotoxin.