Fig. 8
From: Ptbp1 knockdown induces conversion of rat spinal cord astrocytes into neuron like cells

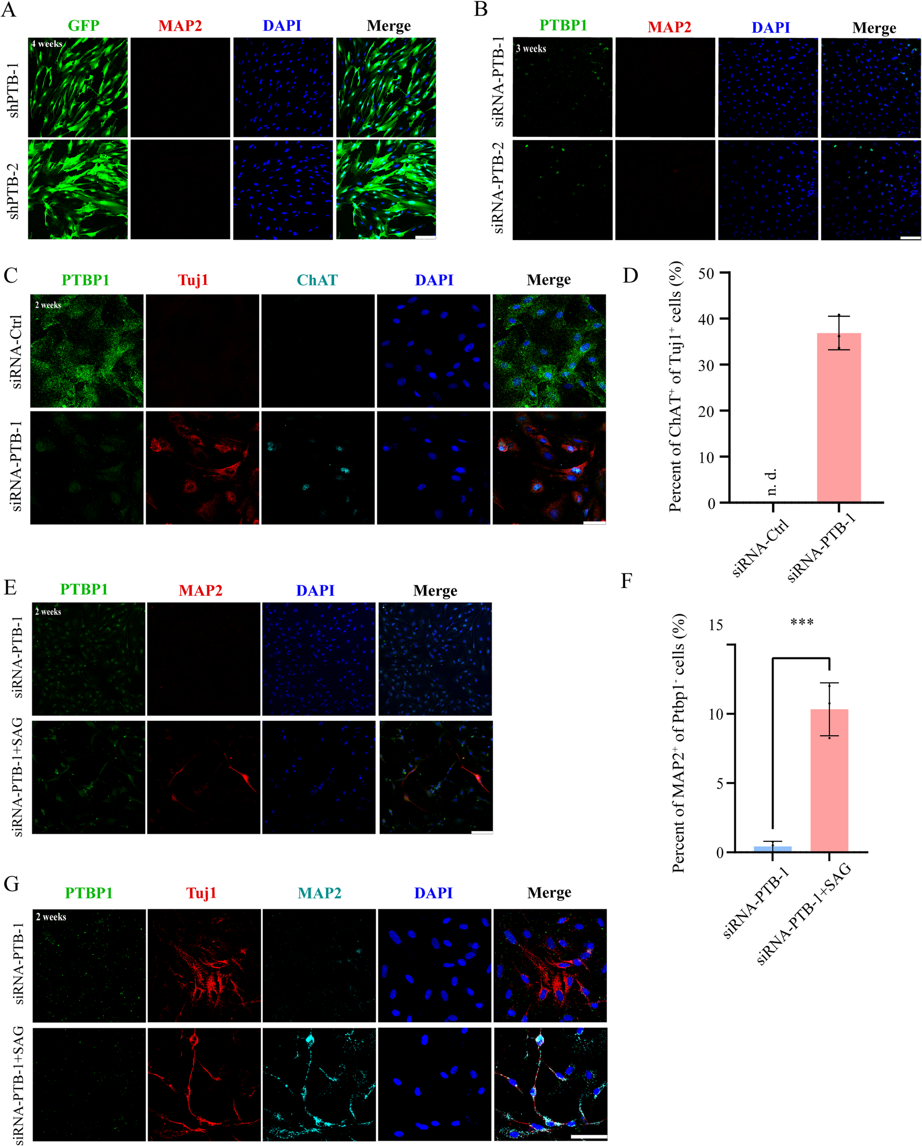
The Shh signaling pathway agonist SAG facilitated the MAP2 expression of immature converted neuron-like cells. (A) Representative images of immunofluorescence staining of astrocytes transduced by shPTB-1 and shPTB-2 after four weeks, showing GFP (green) and the mature neuron marker MAP2 (red, Alexa Fluor 647). Scale bar: 100 μm. (B) Representative images of immunofluorescence staining of astrocytes transfected by siRNA-PTB-1 and siRNA-PTB-2 after three weeks, showing Ptbp1 (green, Alexa Fluor 488) and the mature neuron marker MAP2 (red, Alexa Fluor 647). Scale bar: 100 μm. (C) Representative images of immunofluorescence staining of astrocytes transfected by siRNA-PTB-1 or siRNA-Ctrl after two weeks, showing Ptbp1 (green, Alexa Fluor 488), the neuronal marker Tuj1 (red, Alexa Fluor 647), and the motor neuron-specific marker ChAT (indigo, Alexa Fluor 555). Some Ptbp1-Tuj1+ cells stained positive for ChAT. Scale bar: 50 μm. (D) Quantification of ChAT+ cells within Tuj1+ cells at two weeks in the siRNA-PTB-1 group and siRNA-Ctrl group. (E) Representative images of immunofluorescence staining of astrocytes transfected by siRNA-PTB-1 after two weeks, with or without SAG treatment, showing Ptbp1 (green, Alexa Fluor 488) and the mature neuron marker MAP2 (red, Alexa Fluor 647). Scale bar: 100 μm. Several Ptbp1- cells were positive for MAP2 in the siRNA-PTB-1 + SAG group, whereas almost no Ptbp1-MAP2+ cells were detected in the siRNA-PTB-1 group. (F) Quantification of MAP2+ cells within Ptbp1- cells at two weeks in the siRNA-PTB-1 + SAG group, compared to the siRNA-PTB-1 group (two-tailed Student’s t-test). (G) Representative images of immunofluorescence staining of astrocytes transfected by siRNA-PTB-1 after two weeks, with or without SAG treatment, showing Ptbp1 (green, Alexa Fluor 488), the neuronal marker Tuj1 (red, Alexa Fluor 647), and the mature neuron marker MAP2 (indigo, Alexa Fluor 555). Scale bar: 100 μm. Many Ptbp1- cells co-expressed Tuj1 and MAP2 in the siRNA-PTB-1 + SAG group, whereas they were positive for Tuj1 but negative for MAP2 in the siRNA-PTB-1 group. The experiments were performed three times. All data are presented as means ± SD. ***P < 0.001. n.d.: not detected; Ptbp1: polypyrimidine tract-binding protein; Tuj1: tubulin beta 3; MAP2: microtubule-associated protein 2; ChAT: Choline Acetyltransferase.