Fig. 1

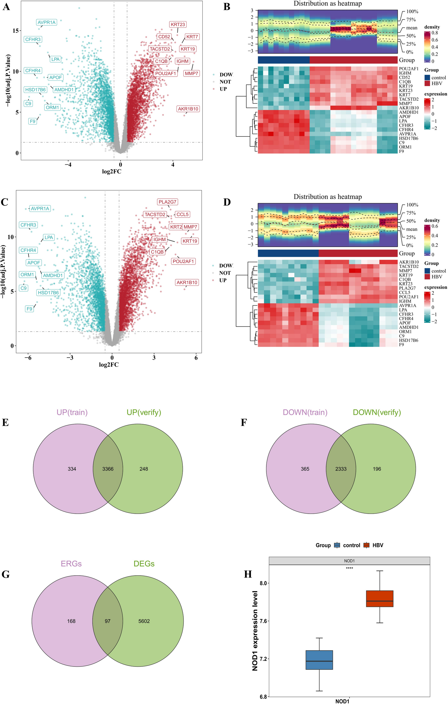
Acquisition of candidate genes. (A-D) Volcano plots and expression heatmaps of differential genes. (E-G) Venn diagrams showing the overlap of candidate genes. (H) Expression levels of NOD1 in patients with HBV-ALF and healthy controls.

Acquisition of candidate genes. (A-D) Volcano plots and expression heatmaps of differential genes. (E-G) Venn diagrams showing the overlap of candidate genes. (H) Expression levels of NOD1 in patients with HBV-ALF and healthy controls.