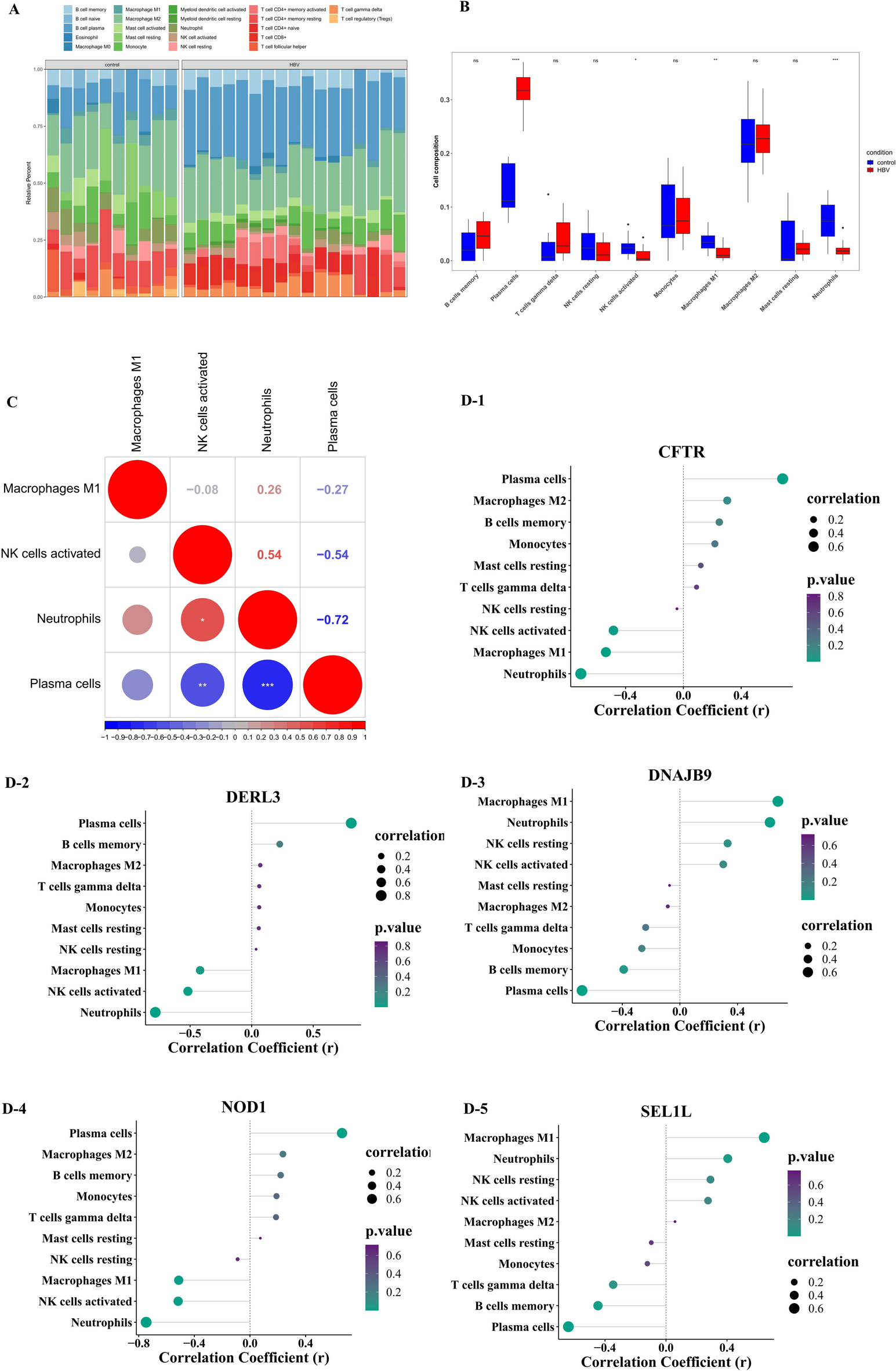
Fig. 5

Immune infiltration analysis. (A) Immune cell infiltration accumulation diagram. (B) Boxplots showing immune cell differences between normal and HBV-ALF groups. (C) Correlation of differential immune cells. (D) Correlation between the 5 key genes and immune-infiltrating cells.