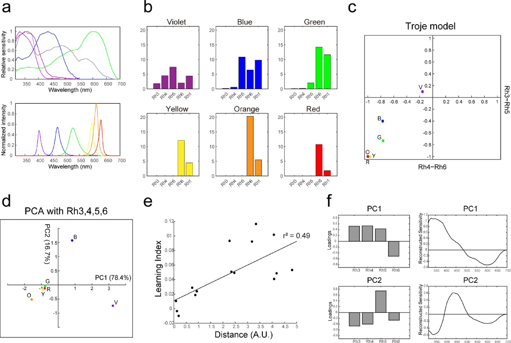
Fig. 4

Comparison of the color representation in the photoreceptor space and the behavioral results. a. Spectral sensitivity of the photoreceptors reported in Sharkey et al. 202015 (upper) and spectra of the LED lights used in the learning experiments (bottom). The quantum catch for each photoreceptor was calculated by multiplying its spectral sensitivity by the LED light spectrum and integrating the product over the range of 315 to 700 nm (see Methods). b. Calculated quantum catch for each LED light. c. Light stimuli are represented on the map of Troje’s categorical model18. d. Principal component analyses for the six LED colors based on the calculated quantum catches of the four photoreceptors: Rh3, Rh4, Rh5, and Rh6. The percentages of variance accounted by the PC1 and PC2 are shown on each axis. e. Correlations between the pairwise distances between each color represented in the PC1 and PC2 space and the mean learning indices in the aversive visual learning. f. Loadings of the PC1 (upper left) and PC2 (bottom left). Reconstructed sensitivities of the PC1 (upper right) and PC2 (bottom right).