Fig. 4
From: Protective effect of tanshinone IIA against Listeria monocytogenes infection in vitro and in vivo

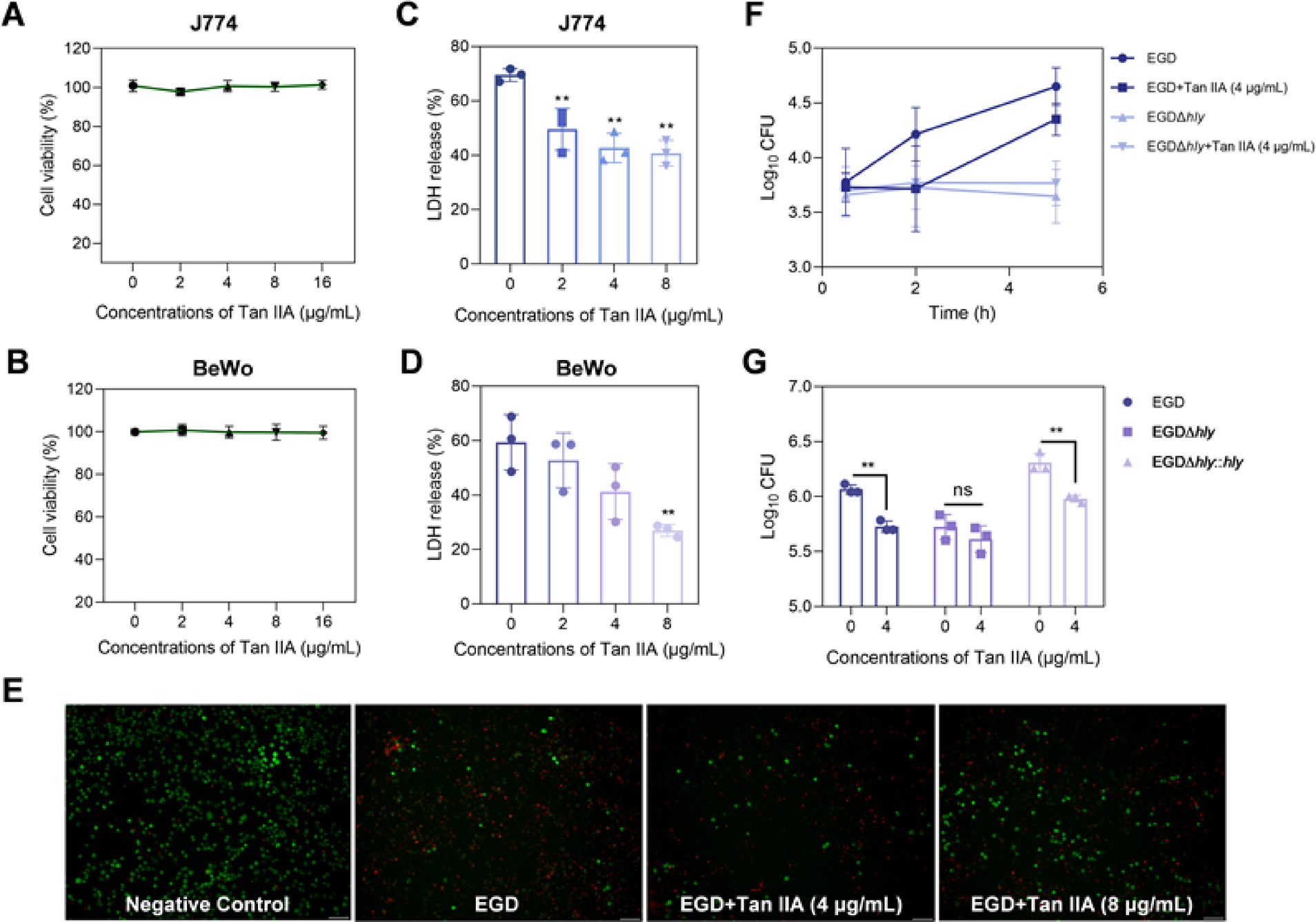
Tan IIA inhibited L. monocytogenes-infected cytotoxicity and intracellular survival in J774 and BeWo Cells. (A, B) The viabilities of J774 (A) and BeWo (B) cells treated with Tan IIA at the indicated concentrations via the LDH assay. (C, D) Release of lactate dehydrogenase (LDH) from J774 (C) and BeWo (D) cells treated with L. monocytogenes EGD alone or in combination with Tan IIA (2, 4, and 8 µg/mL). (E) The morphological changes of J774 cells treated with L. monocytogenes EGD alone or in combination with Tan IIA (4 and 8 µg/mL) using LIVE/DEAD Viability/Cytotoxicity Kit. Live and dead cells were stained into green and red fluorescence by calcein AM and ethidium homodimer-1, respectively. The figure shown is representative of three independent experiments. Scale bars: 50 μm. (F) Intracellular bacterial growth in J774 cells infected with wide-type EGD or the hly deletion mutant EGD∆hly L. monocytogenes co-cultured with or without Tan IIA (4 µg/mL) using plate counting method. (G) The intracellular bacterial loads in the BeWo cells infected with L. monocytogenes wide-type EGD, hly deletion mutant EGDΔhly, or hly complementation EGDΔhly::hly strain in the presence or absence of Tan IIA (4 µg/mL) were measured 2 h post-infection by colony counting. The data are expressed as means ± SD (n = 3). **p < 0.01 vs. 0 µg/mL, ns, not significant.