Fig. 1

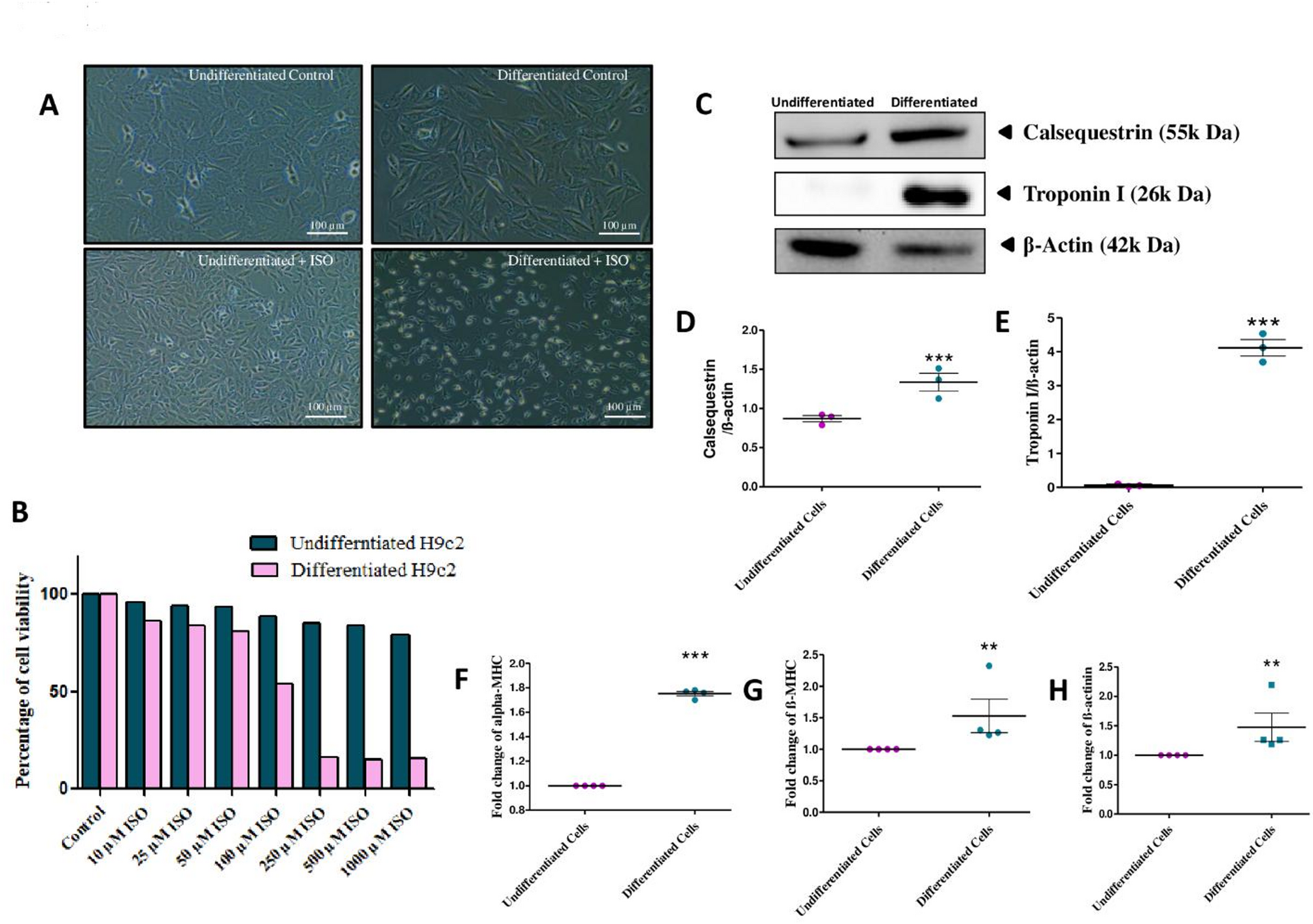
Confirmation of differentiation of H9c2 (A) Morphological changes upon 100 µM ISO treatment under inverted microscopy after treatment (×100 μm magnification). The elongated, spindle-shaped morphology indicative of cardiomyocyte differentiation is visibly altered upon ISO exposure. (B) Cytotoxic effect of ISO at micromolar concentration on H9c2 cardiomyocytes was evaluated by MTT assay. A concentration-dependent decrease in cell viability, indicating ISO’s detrimental effect on H9c2 cells. (C) Western blot chemiluminescence. (D) Graphical representation of Calsequestrin, (E) Graphical representation of Troponin I. mRNA expression of (F) α-MHC, (G) β-MHC and (H) β-actinin. Results indicated the successful differentiation of H9c2. *Denotes statistically significant differences in comparison with control: ns > 0.05, *p < 0.05, **p < 0.01, ***p < 0.001. Data are presented as mean ± SD of three and four independent. experiments. SD, standard deviation.