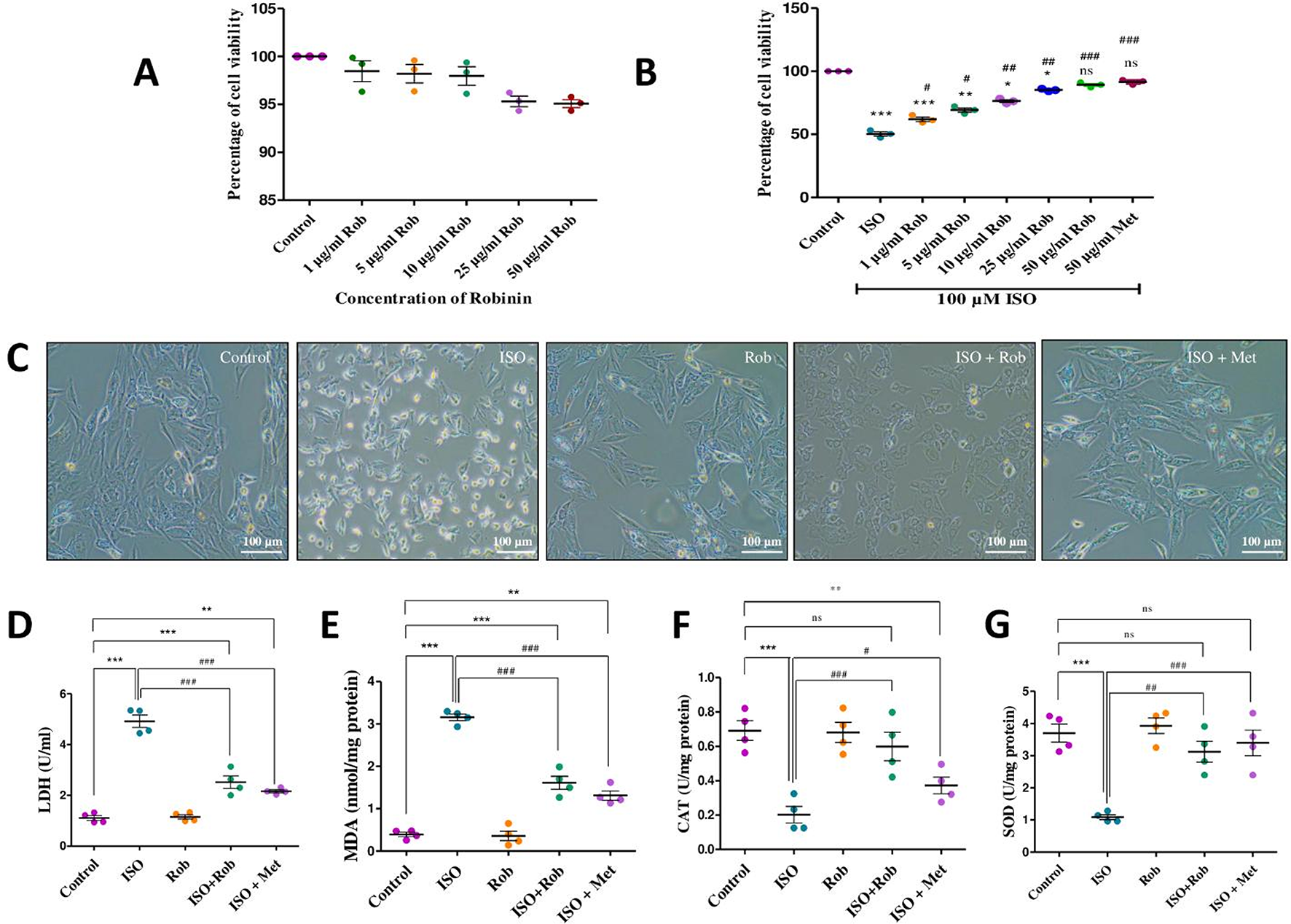
Fig. 2

Cytotoxic effects of Rob on H9c2 cell line, and protective effect of Rob to ameliorate ISO induced stress in H9c2 cardiomyocyte. (A) Cytotoxic effect of Rob at microgram concentration on H9c2 cardiomyocytes was evaluated by MTT assay, confirming its safety profile at tested doses. (B) Protective effect of Rob on 100 µM ISO induced oxidative stress on H9c2 cardiomyocytes evaluated by MTT assay, showing a dose-dependent restoration of cell viability. (C) Morphological observations of cardiomyocytes under inverted microscopy after treatment, illustrate ISO-induced cellular damage and Rob-mediated morphological preservation (×100 μm magnification). Effect of Rob on oxidant and antioxidant enzyme levels, measured by enzyme assay kit, (D) LDH, (E) MDA, (F) CAT and (G) SOD. Rob pre-treatment significantly reduced ISO-elevated levels of LDH and MDA, while restoring the activities of antioxidant enzymes CAT and SOD, indicating its potent cytoprotective and antioxidant role. *Denotes statistically significant differences in comparison with control: ns > 0.05, *p < 0.05, **p < 0.01, ***p < 0.001. #Denotes statistically significant differences in comparison with ISO group: #p < 0.05, ##p < 0.01, ###p < 0.001. Data are presented as mean ± SD of four independent experiments. SD, standard deviation.