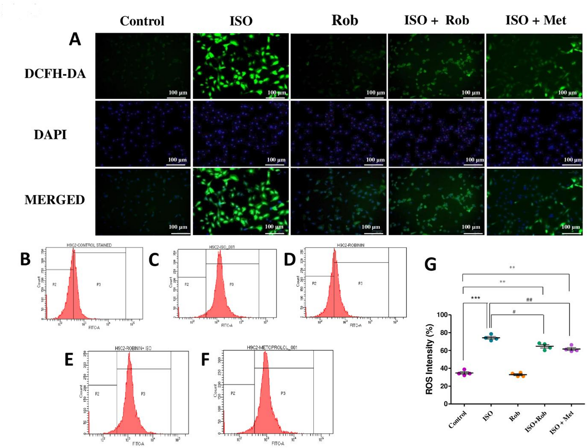
Fig. 3

Effect of Rob on reducing intracellular ROS production. (A) H9c2 cells were pre-incubated with DCFH2-DA (10 µM) for 15 min to detect ROS generation. After the pre-incubation, cells were treated with or without Rob and Met for an additional 24 h, followed by ISO treatment. The generation of ROS was visualized using a fluorescence microscope, where green fluorescence indicates the presence of ROS (Bar = 100 μm). Nuclei were counterstained with DAPI (blue), and the images were merged to illustrate the overlap between ROS generation and cellular morphology. The fluorescence intensity of DCFH2-DA corresponds to the levels of intracellular ROS, providing a visual representation of the oxidative stress induced by ISO and the protective effects of Rob and Met. Intracellular ROS generation in H9c2 cells measured by FACS. (B) Control, (C) ISO, (D) Rob (E) Rob + ISO and (F) Met + ISO. (G) Graphical representation of percentage of ROS production. The data show the mean fluorescence intensity of DCF. The analysis reveals how pre-treatment with Rob and Met affects ROS production in response to oxidative stress induced by ISO. *Denotes statistically significant differences in comparison with control: ns > 0.05, *p < 0.05, **p < 0.01, ***p < 0.001. #Denotes statistically significant differences in comparison with ISO group: #p < 0.05, ##p < 0.01, ###p < 0.001. Data are presented as mean ± SD of four independent experiments. SD, standard deviation.