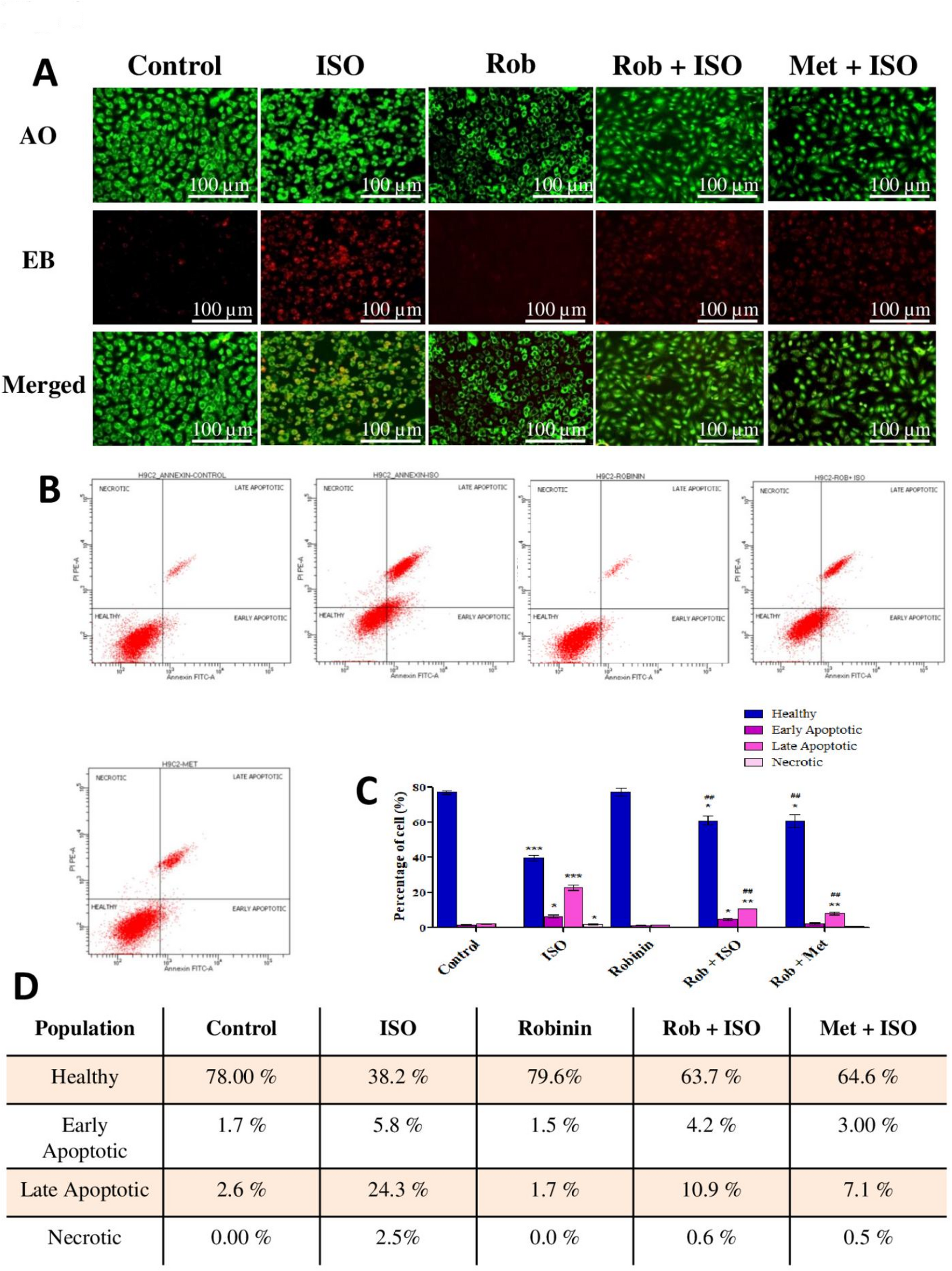
Fig. 4

Assessment of apoptosis and necrosis in H9c2 cells using AO/EB staining. Following treatment, cells were stained with acridine orange (AO) and ethidium bromide (EB) to differentiate between viable, early apoptotic, late apoptotic, and necrotic cells. AO stains viable cells green, while EB stains dead or dying cells red. (A) Representative fluorescence images showing the different cell populations. Viable cells appear green, early apoptotic cells exhibit yellow-green fluorescence, and late apoptotic or necrotic cells show red fluorescence. The images were captured using a fluorescence microscope (Bar = 100 μm). (B) Analysis of apoptosis and necrosis in H9c2 cells using Annexin V-FITC and propidium iodide (PI) staining (C) Graphical representation of the percentage of each cell type (D) Table showing the number of early, late apoptotic and necrotic cell populations in response to oxidative stress. *Denotes statistically significant differences in comparison with control: ns > 0.05, *p < 0.05, **p < 0.01, ***p < 0.001. #Denotes statistically significant differences in comparison with ISO group: #p < 0.05, ##p < 0.01, ###p < 0.001. Data are presented as mean ± SD of four independent experiments. SD, standard deviation.