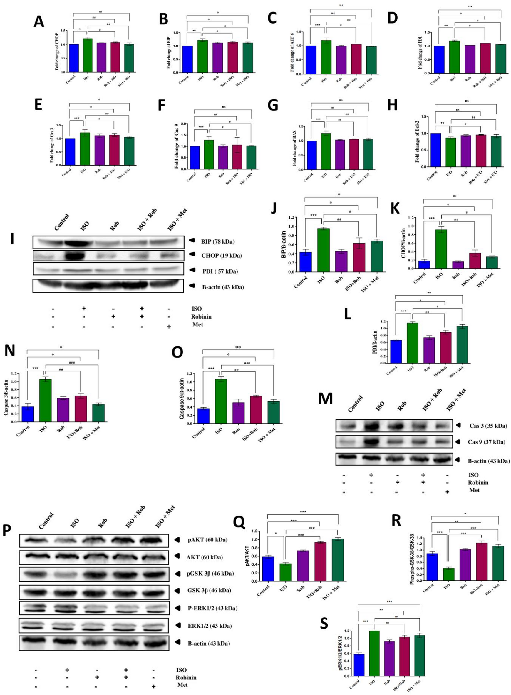
Fig. 7

Effects of Rob on ER-stress related gene expression, apoptotic, and anti-apoptotic genes in H9c2 through real-time PCR. Genes were normalized with β-actin and results are expressed as fold change from control, and ISO. mRNA expression of (A) CHOP, (B) Bip, (C) ATF 6, (D) PDI, (E) Cas 3, (F) Cas 9, (G) BAX and (H) Bcl-2 on Control, ISO and Rob pre-treated groups. Effects of Rob on ER-stress, apoptotic and survival related protein expression through western blot. (I) Western blot chemiluminescence of ERS related proteins. (J) Bip, (K) CHOP, and (L) PDI. (M) Western blot chemiluminescence of apoptosis related proteins. (N) Caspase 9 and (O) Western blot chemiluminescence of survival related proteins. (P) AKT, (Q) GSK-3β and (R) ERK1/2. Equal protein loading was confirmed by β-actin. Densitometry was performed with the ImageJ software and densitometric analysis of the observed bands was intensity normalized to β-actin. *Denotes statistically significant differences in comparison with control: ns > 0.05, *p < 0.05, **p < 0.01, ***p < 0.001. #Denotes statistically significant differences in comparison with ISO group: #p < 0.05, ##p < 0.01, ###p < 0.001. In vitro data are presented as mean ± SD of four independent experiments. In vivo data are presented as mean ± SD of six independent experiments. SD, standard deviation.