Fig. 2
From: Cerium oxide-embedded gold nanoparticles loaded with astragaloside IV for bladder cancer therapy

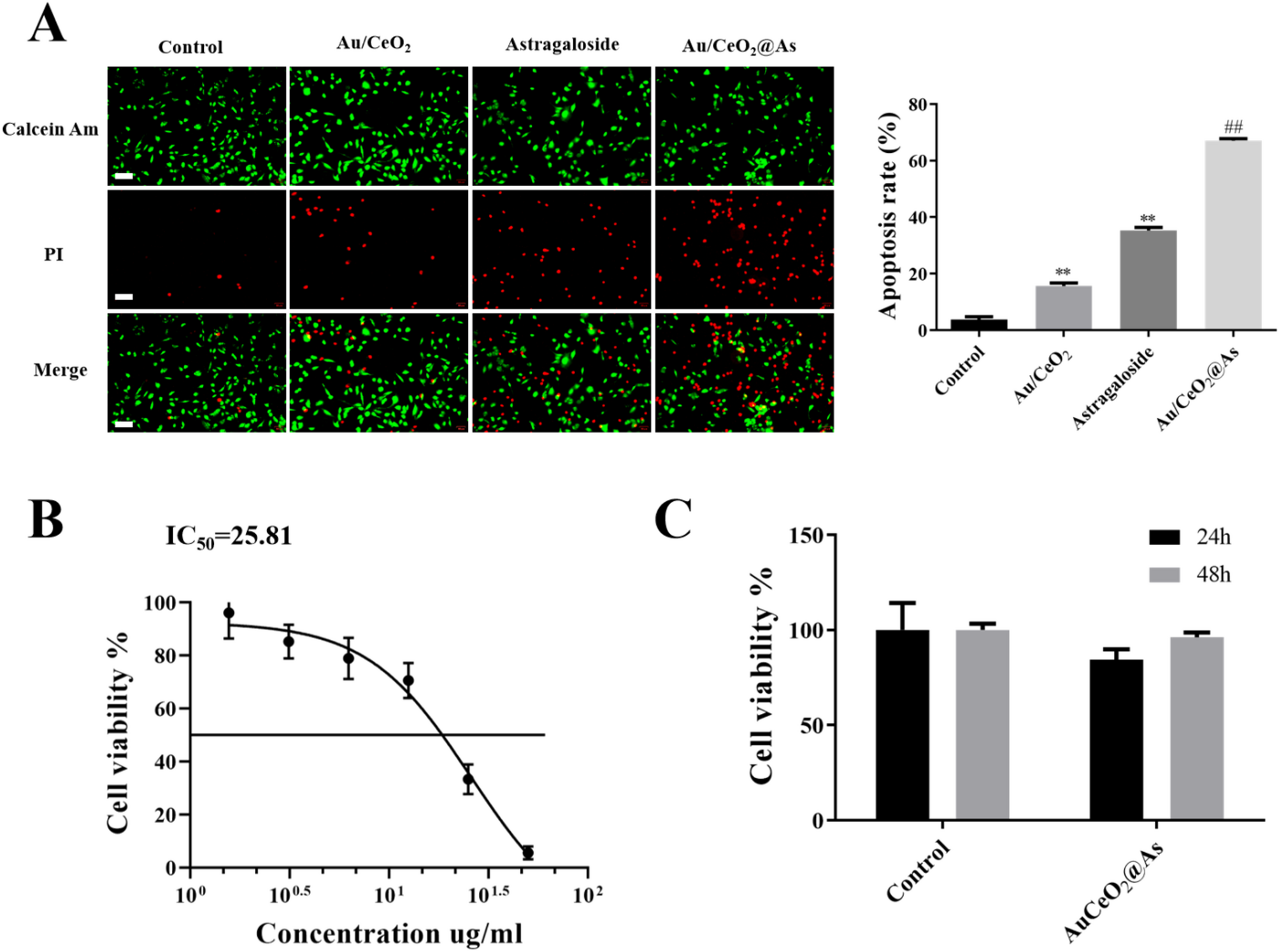
In vitro antitumor activity. (A) Fluorescence images of MB49 cells after treatment with nanoparticles, live cells stained with Calcein-AM produce strong green fluorescence; dead cells stained with PI form bright red fluorescent. Scale bar = 50 μm. (B) MB49 cells after being treated with nanoparticles determined by CCK-8 assay. (C) Normal cells after being treated with nanoparticles determined by CCK-8 assay. (#, p < 0.05; ##, p < 0.01, *p < 0.05, **p < 0.01).