Fig. 4
From: Cerium oxide-embedded gold nanoparticles loaded with astragaloside IV for bladder cancer therapy

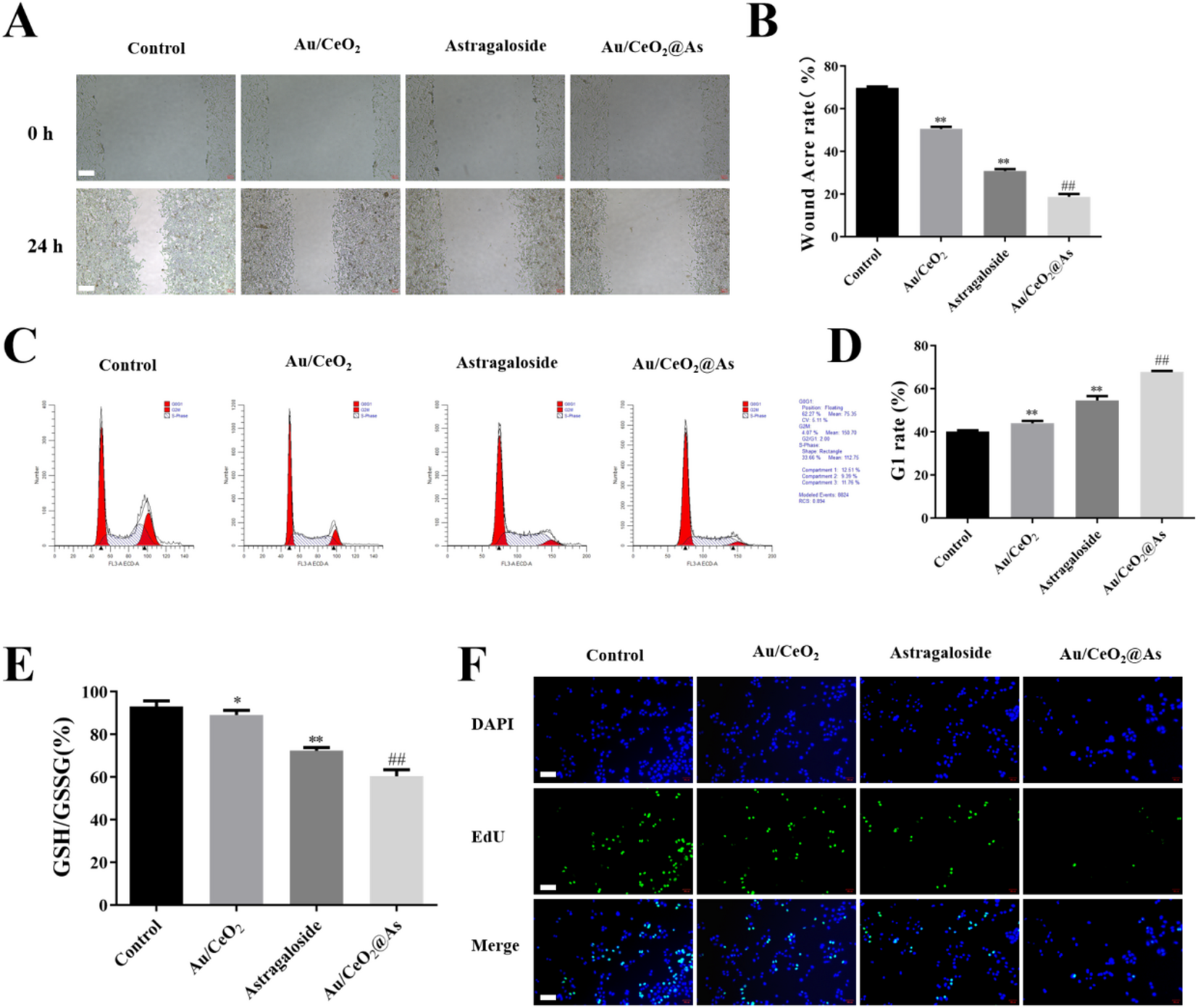
Cell proliferation inhibition test. (A) Representative images of scratch wounds post-scratching. Scale bar = 50 μm. (B) Quantification of wound closure rate (mean ± SD, n = 3). (C) Flow cytometry histograms showing DNA content (PI staining) treatment. (D) Quantitative analysis of cell population in G0/G1, S, and G2/M phases (mean ± SD, n = 3). (one-way ANOVA). (E) Calculated GSH/GSSG ratio (mean ± SD, n = 3). (F) Representative images: EdU⁺ cells (green, Click-iT chemistry), nuclei (blue, DAPI). Scale bar = 50 μm. (#, p < 0.05; ##, p < 0.01, *p < 0.05, **p < 0.01).