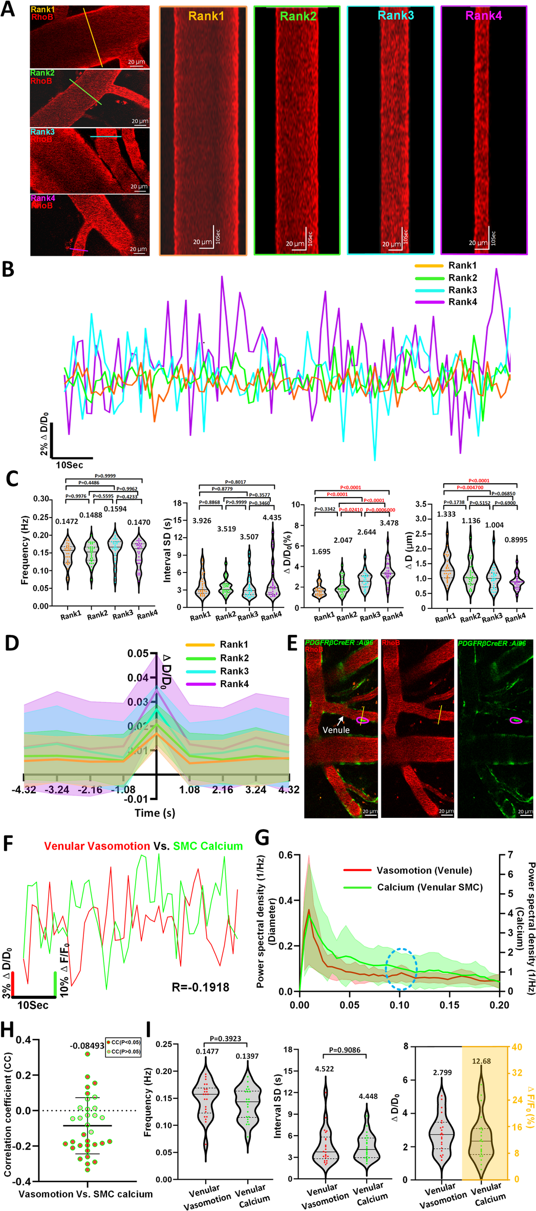
Fig. 8

Vasomotion features in different diameter ranks of venules and relationships comparison between SMCs Ca2+ oscillations with venular vasomotions. (A) Representative still-frame image and kymograph of different rank venules. The 123 arteriolar segments collected from 17 awake mice were ranked by Quartile distribution of diameter. (Rank1: n = 30 venules segments in 12 awake mice, Rank2: n = 31 venules segments in 10 awake mice, Rank3: n = 31 venules segments in 12 awake mice, Rank 4: n = 31 venules segments in 10 awake mice). (B) Comparison of representative time-series amplitude changes trace at four diameter rank levels of venules. (C) Vasomotion index comparison of venules at four diameter ranks. (D) The averaged single vasomotion events plot comparison of venule at four diameter ranks. For venules, Rank1: n = 496 vasomotion events, Rank2: n = 478 vasomotion events, Rank3: n = 430 vasomotion events, Rank4: n = 495 vasomotion events. (E) Representative still-frame images including venules vasomotion and GCaMP6s calcium fluorescence intensity changes of corresponding SMC. (F) Representative time-series SMC calcium amplitude ratio (green solid line) and venules vasomotion amplitude ratio (red solid line) change traces of awake mouse, and the CC comparison of two time series curves. (G) The averaged Fourier plot across mouse venular diameter change in awake state revealed a distinct peak centered at around 0.1 Hz (n = 21 venules segments in 4 awake mice), while no distance peak centered at around 0.1-Hz of mice venules SMCs calcium signal change (n = 21 SMCs in 4 awake mice). Shaded areas represent SD. (H) The quantification of CC values between venular vasomotion and SMCs calcium (n = 33 pairs in 4 awake mice). (I) Comparison between diameter vasomotion index (n = 22 venules in 4 awake mice) and calcium index (n = 22 SMCs in 4 awake mice) including frequency, interval SD and ΔD/D0. Statistic for (C), data were analyzed using one-way ANOVA, followed by Tukey’s post hoc analysis. Statistics for (I), paired t-tests were used.