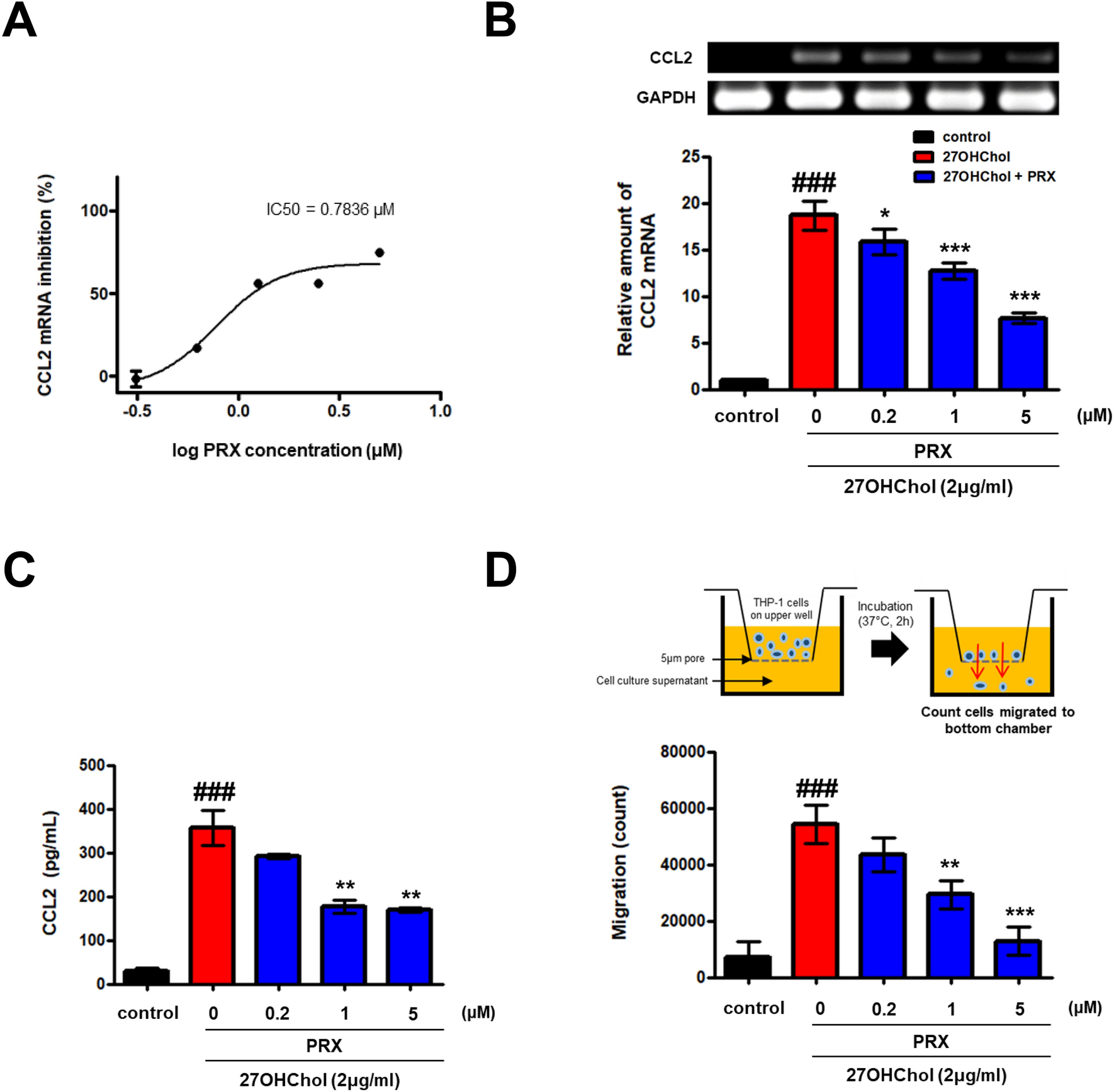
Fig. 1

PRX impairs 27OHChol-induced CCL2 expression and migration of THP-1 monocytic cells. THP-1 cells (2.5 × 105 cells/mL) were serum-starved for 18 h in RPMI 1640 medium containing endotoxin-free 0.1% bovine serum albumin and then treated with 27OHChol (2 μg/mL) in the presence of the indicated concentrations of PRX for 48 h. (A) Half-maximal inhibitory concentration (IC50) of PRX on 27OHChol-induced CCL2 transcription. (B) CCL2 mRNA levels were assessed by quantitative reverse transcription-PCR. Data were normalized to GAPDH and expressed relative to untreated control. (C) Secreted CCL2 protein levels in the culture media were measured by ELISA. (D) Conditioned media were applied to monocytic cells, and migration was assessed using a chemotaxis assay. All results are representative of three independent experiments (n = 3) and expressed as mean ± standard deviation (SD). ###p < 0.001 vs control; *p < 0.05; **p < 0.01; ***p < 0.001 vs 27OHChol. The presented blots were cropped for clarity, and the corresponding original images are available in Supplementary Fig. 5.