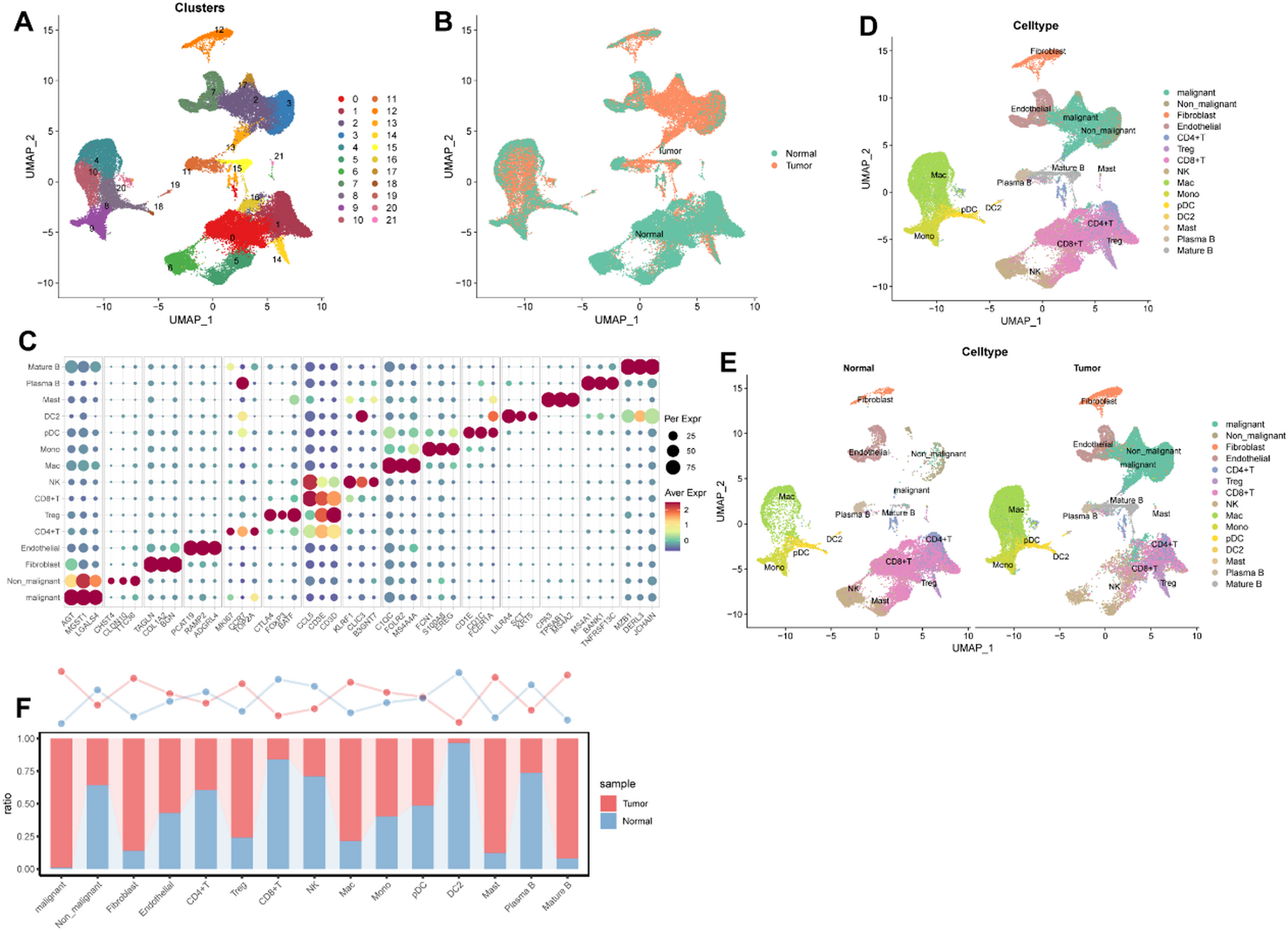
Fig. 2

Exploration of the cell composition in primary liver tumors. (A) UMAP plots showing 22 cell clusters after dimensionality reduction. Different colors represent distinct cell clusters. (B) UMAP plots illustrating the distribution of cell clusters between tumor and normal samples. Different colors represent distinct cell clusters in both tumor and normal samples. (C) Dot plots displaying the expression of the top 3 marker genes across the 15 cell types. (D) UMAP plots of 15 distinct cell clusters. Different colors represent the various annotated cell types. (E) UMAP plots showing the distribution of 15 distinct cell clusters between tumor and normal samples. Different colors represent the annotated cell types in both tumor and normal samples. (F) Histogram presenting the ratio of different cell clusters in tumor versus normal samples.