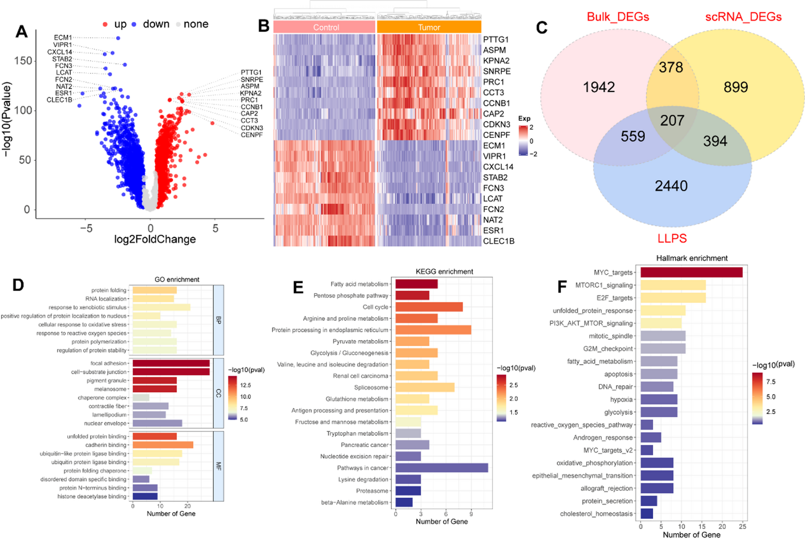
Fig. 6

Identification of the LLPSRGs by integrating scRNA-seq and bulk RNA-seq data. (A) Volcano plot showing differentially expressed genes (DEGs) between HCC tumor and normal samples in the GSE14520 dataset. (B) Heatmap of the top 10 DEGs between HCC tumor and normal samples in the GSE14520 dataset. (C) Venn diagram showing intersected LLPSRGs from scRNA-seq DEGs, bulk RNA-seq DEGs, and LLPSRGs from the DrLLPS database. (D–F) GO, KEGG, and Hallmark pathway enrichment of the intersected LLPSRGs.