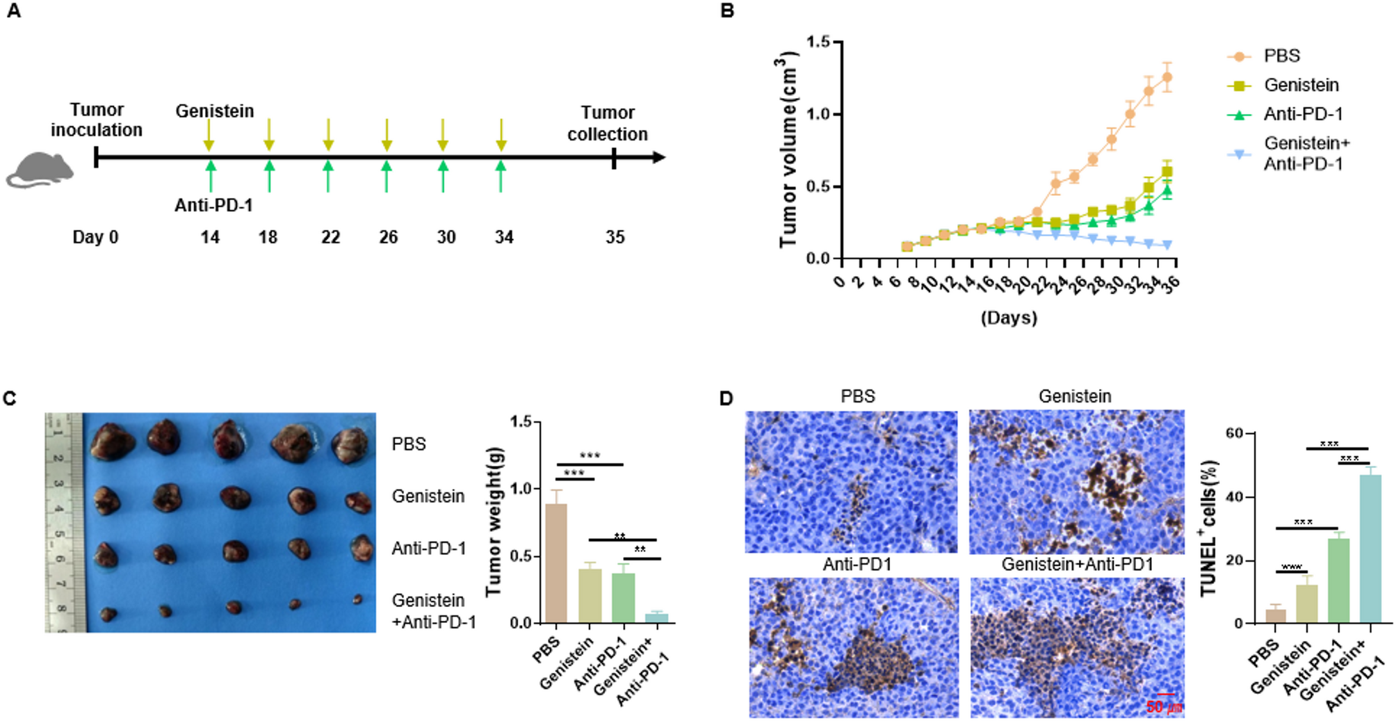
Fig. 1

Genistein and anti-PD-1 combination therapy effectively inhibited tumor growth in mice. Following the implantation of B16-F10 tumors, mice were treated with genistein (160 mg/kg) and anti-PD-1 antibodies (3 mg/kg). (A) Timeline for tumor inoculation and drug administration. (B) Tumor volumes at indicated time points (n = 5). (C) Tumor imaging with corresponding weight quantification for each treatment group. (D) Quantification of apoptotic cells using TUNEL staining in tumor specimens after murine euthanasia and tissue processing. Data are showed as mean ± SD. (n = 5); *p < 0.05; **p < 0.01; ***p < 0.001.