Fig. 4

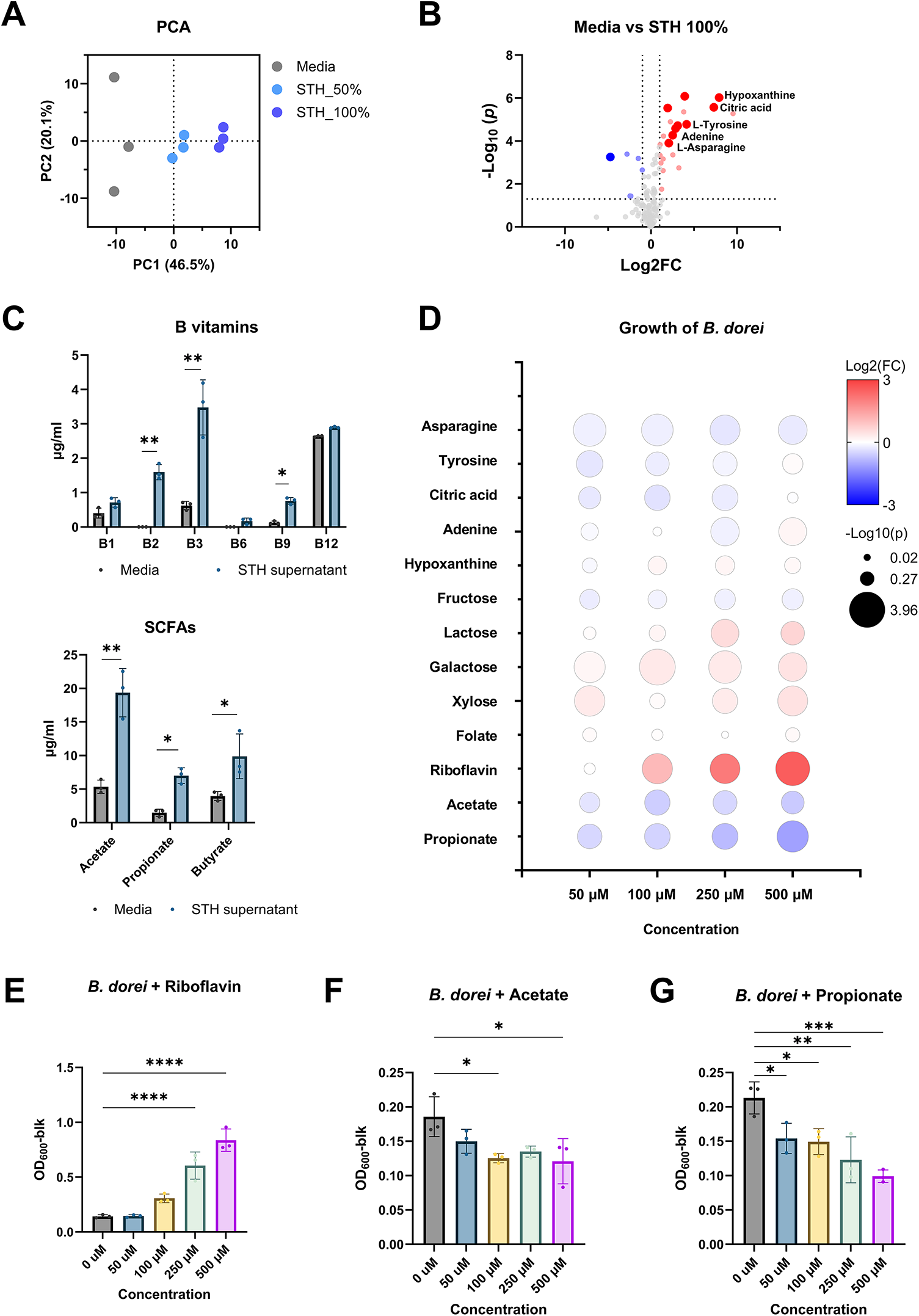
Promotion of B. dorei growth by metabolites in the culture supernatant of S. thermophilus. (A) Analysis of global secretory metabolites in the culture supernatant of S. thermophilus. Metabolic profiles were analyzed using PCA scores. (B) Volcano plot analysis of differentially abundant metabolites in the culture supernatant of S. thermophilus compared to medium. Blue and red dots represent significant decrease and increase in metabolites, respectively (p < 0.05). Gray dots represent all other metabolites identified in the dataset of which relative concentrations did not change significantly between the two groups. (C) Production of B-vitamins and SCFAs. Significant differences between media and culture supernatant are indicated by asterisks at the 95% (*) and 99% (**) significance levels using Student’s t-test. (D) Bubble plot showing fold change of B. dorei growth with treatment of selected metabolites compared to control. Bubble color and size indicate fold change and statistical significance using Student’s t-test, respectively. (E-G) Growth of B. dorei with treatment of riboflavin (E), acetate (F), and propionate (G). Significant differences are indicated by asterisks at the 95% (*), 99% (**), 99.9% (***), and 99.99% (****) significance levels using one-way ANOVA with Dunnett’s post-hoc analysis.