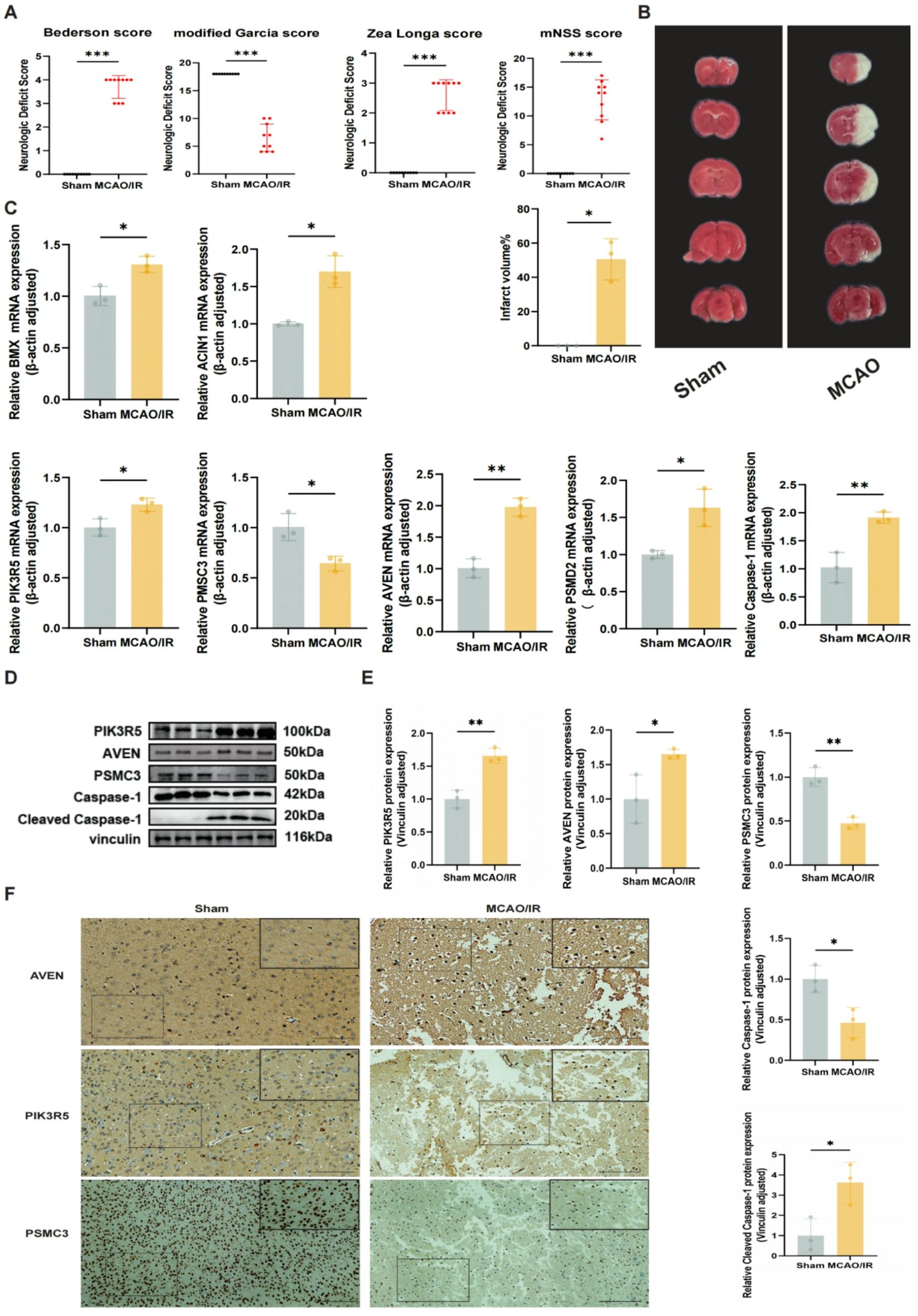
Fig. 8

In vivo validation of IS-related diagnostic biomarkers. (A) Neurological deficit score in different scales (B) TTC staining showing differences in infarct area between the two groups in the cortical region. (C) qRT-PCR results show that the abundance of BMX (P = 0.0117), ACIN1(P = 0.0268), PIK3R5 (P = 0.0255), PSMC3 (P = 0.0147), AVEN(P = 0.0013), PSMD2 (P = 0.0133) and CASP1 (P = 0.0059) in Sham and MCAO. (D) Western blotting of PIK3R5, AVEN, PSMC3, Cleaved Caspase-1, and Vinculin after MCAO. (E) Analysis of PSMC3 (P = 0.0020), AVEN(P = 0.0346), Caspase-1(P = 0.0200), Cleaved Caspase-1 (P = 0.0260) and PIK3R5 (P = 0.0030) after MCAO. (F) The representative images of immunohistochemistry analysis for AVEN, PSMC3, and PIK3R5 in brain tissue. Scale bars: 100 μm.