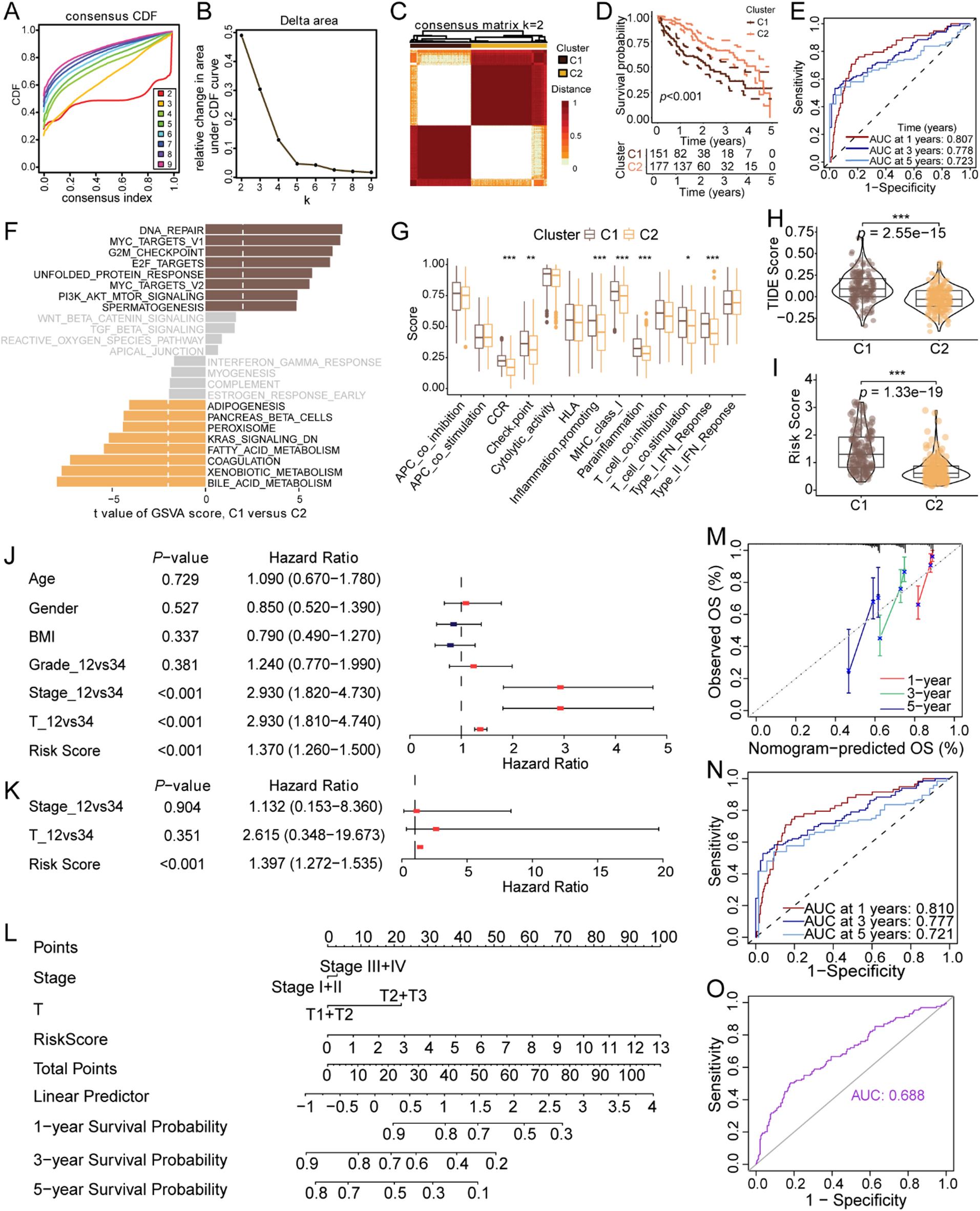
Fig. 4

Consensus Clustering Based on Marker Genes and Its Associations with Survival, Immunity, and Functional Characteristics. (A) Consensus cumulative distribution function (CDF) curves for different k values. (B) Relative change in the Delta area when k varies from 2 to 9. (C) Consensus matrix heatmap and clustering heatmap for k = 2. (D) Kaplan-Meier survival curves comparing the two consensus clusters (C1 vs. C2). (E) ROC curves and AUC evaluation for 1-, 3-, and 5-year survival predictions. (F) GSVA between the two clusters. (G) Comparison of GSEA results between the two clusters. (H) Comparison of TIDE scores between consensus clusters. (I) Risk score distribution across the two consensus clusters. (J) Univariate Cox regression analysis of clinicopathological characteristics and risk scores in TCGA-LIHC patients. (K) Multivariate Cox regression analysis of clinicopathological characteristics and risk scores in TCGA-LIHC patients. (L) Nomogram predicting 1-, 3-, and 5-year survival probabilities. (M) Calibration curves for the Nomogram. (N) Time-dependent ROC curves assessing the predictive performance of the Nomogram. (O) AUC scores validating the predictive accuracy of the Nomogram. *p < 0.05, **p < 0.01, **p < 0.001 indicate statistical significance.