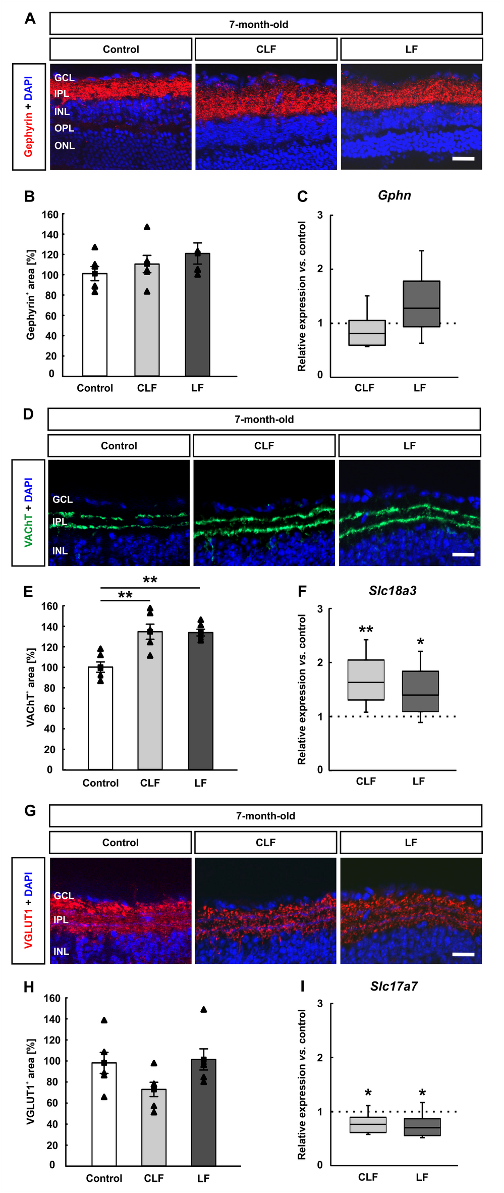
Fig. 5

Synaptic changes in 7-month-old mice. (A): Retinal cross-sections of aged BDNF knockout mice were stained with gephyrin (inhibitory synapses, red) and DAPI (cell nuclei, blue). (B): Area evaluation of gephyrin revealed no differences between groups. (C): There was also no difference in Gphn mRNA expression. (D): Retinal cross-sections of the retina of 7-month-old mice stained with an antibody against VAChT (cholinergic synapses, green), while DAPI labelled cell nuclei (blue). (E): A significant larger VAChT+ area was revealed in knockout mice compared to control animals (both: p < 0.010). (F): The mRNA expression of Slc18a3 showed a significant upregulation in CLF (p < 0.010) and LF animals (p < 0.050). (G): The retinas of all groups were stained with an antibody against VGLUT1 (glutamatergic synapses, red) and DAPI counterstained cell nuclei (blue). (H): No significant differences were noted in VGLUT1+ area within all groups. (I): The Slc17a7 mRNA expression was downregulated in the two knockout groups (both: p < 0.050). Values in B, E, and H are mean ± SEM and each symbol depicts an individual data point. Values in C, F, and I are median ± quartile ± min/max and the dotted lines represent the relative mRNA expression of the controls. GCL: ganglion cell layer, IPL: inner plexiform layer, INL: inner nuclear layer, OPL: outer plexiform layer, ONL: outer nuclear layer. *p < 0.050, **p < 0.010. Immunhistological data was analyzed by ANOVA followed by Tukey Honest post-hoc test with n = 6 retinas/group, RT-qPCR data was assessed via Pair Wise Fixed Reallocation Randomisation Test© with n = 5 samples/group. Scale bars = 20 μm.