Fig. 7
From: ADME related patterns to predict the prognosis and immune therapy of colon cancer patients

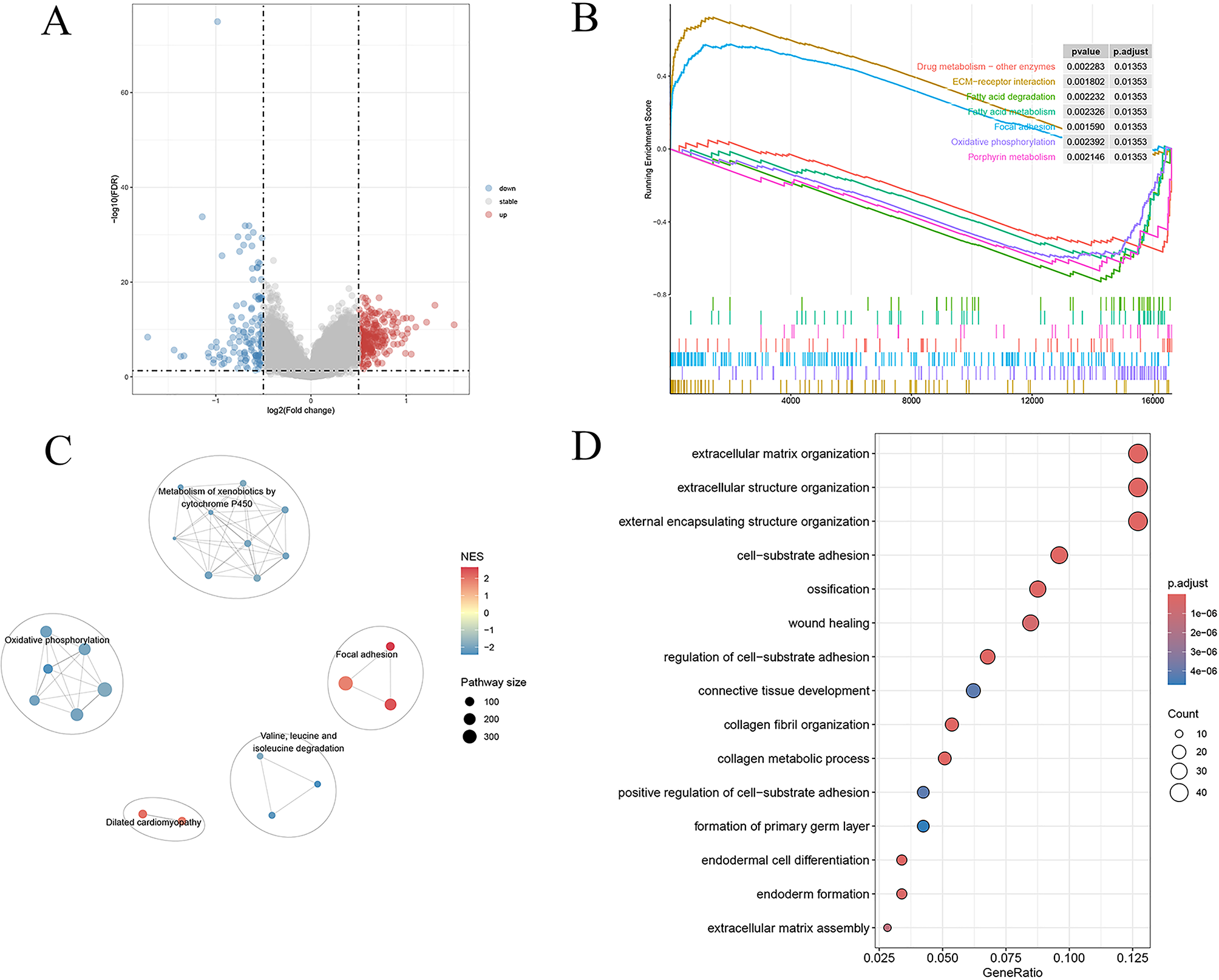
Biological drivers of ADME-linked prognostic risk. (A) Volcano plot showing upregulated (red) and downregulated (blue) DEGs between high- and low-risk patients. (B–C) KEGG enrichment revealing dysregulated metabolic and signaling pathways in high-risk tumors. (D) Dot plot mapping immune and cellular processes enriched in DEGs (dot size = gene count; color = significance).