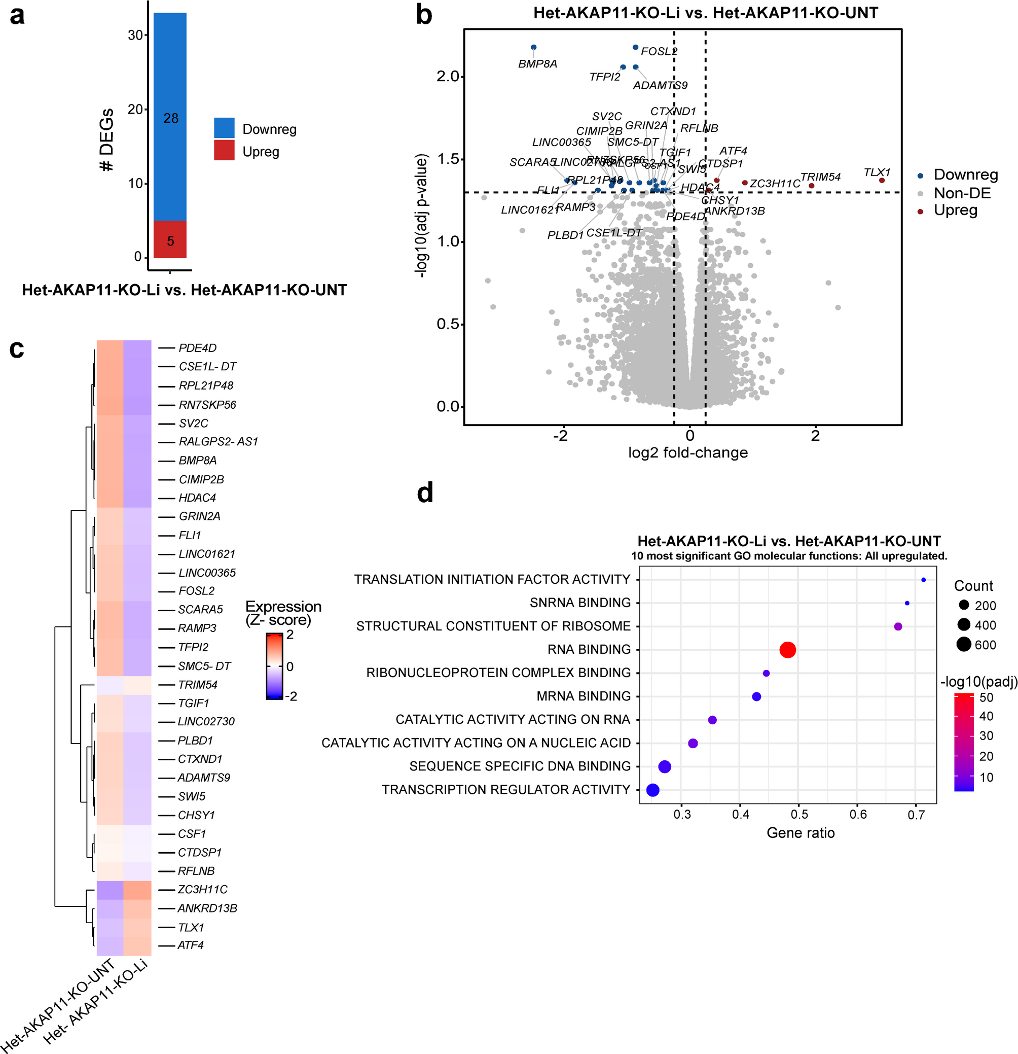
Fig. 1

Li-dependent transcriptomic changes in Het-AKAP11-KO iPSC-derived neuronal model. (a) Number of up and downregulated DEGs in Het-AKAP11-KO-Li vs. Het-AKAP11-KO-UNT (P-value < 0.05 and |log2FC| > 0.25). blue: downregulated, red: upregulated. (b) Volcano plot of differentially expressed genes in Het-AKAP11-KO-Li vs. Het-AKAP11-KO-UNT (P- value < 0.05 and |log2FC| > 0.25). Red: upregulated, blue: downregulated, grey: nonDEG. (c) Hierarchical clustering heatmap of differentially expressed genes (rows) in Het-AKAP11-KO-Li clones vs. Het-AKAP11-KO-UNT reps (averaged). The expression levels across samples were standardized by the Z-Score method. Red shows the highest (2) and blue the lowest (−2) Z-score values. (d) GSEA36,39 showing the enrichment of the 10 most significant GO37,38 molecular function gene sets for the Het-AKAP11-KO-Li vs. Het-AKAP11-KO-UNT comparison; P.adj < 0.05. For the full list refer to Supplementary Table S2. The size of the circles represents gene count (count of core enrichment genes); the colors represent the strength of -log (p-adj value), with red showing the most significant p-adj value, and gene ratio represents (count of core enrichment genes)/(count of pathway genes).